HOME   LIST
‹–   –›

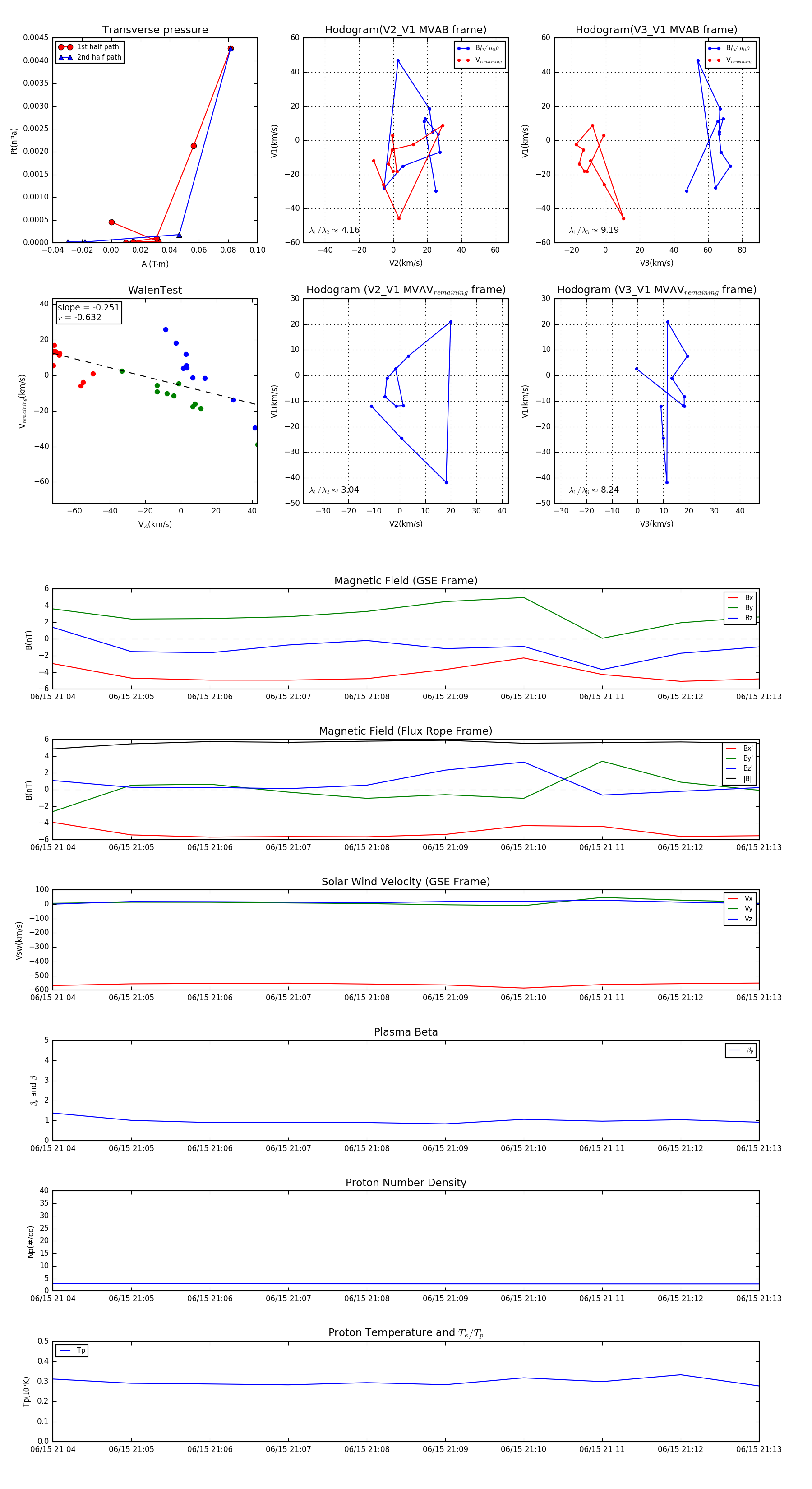
Flux Rope in 2006

Flux Rope Event 2006-06-15 21:04 ~ 2006-06-15 21:13 (10 minutes)


plot