HOME   LIST
‹–   –›

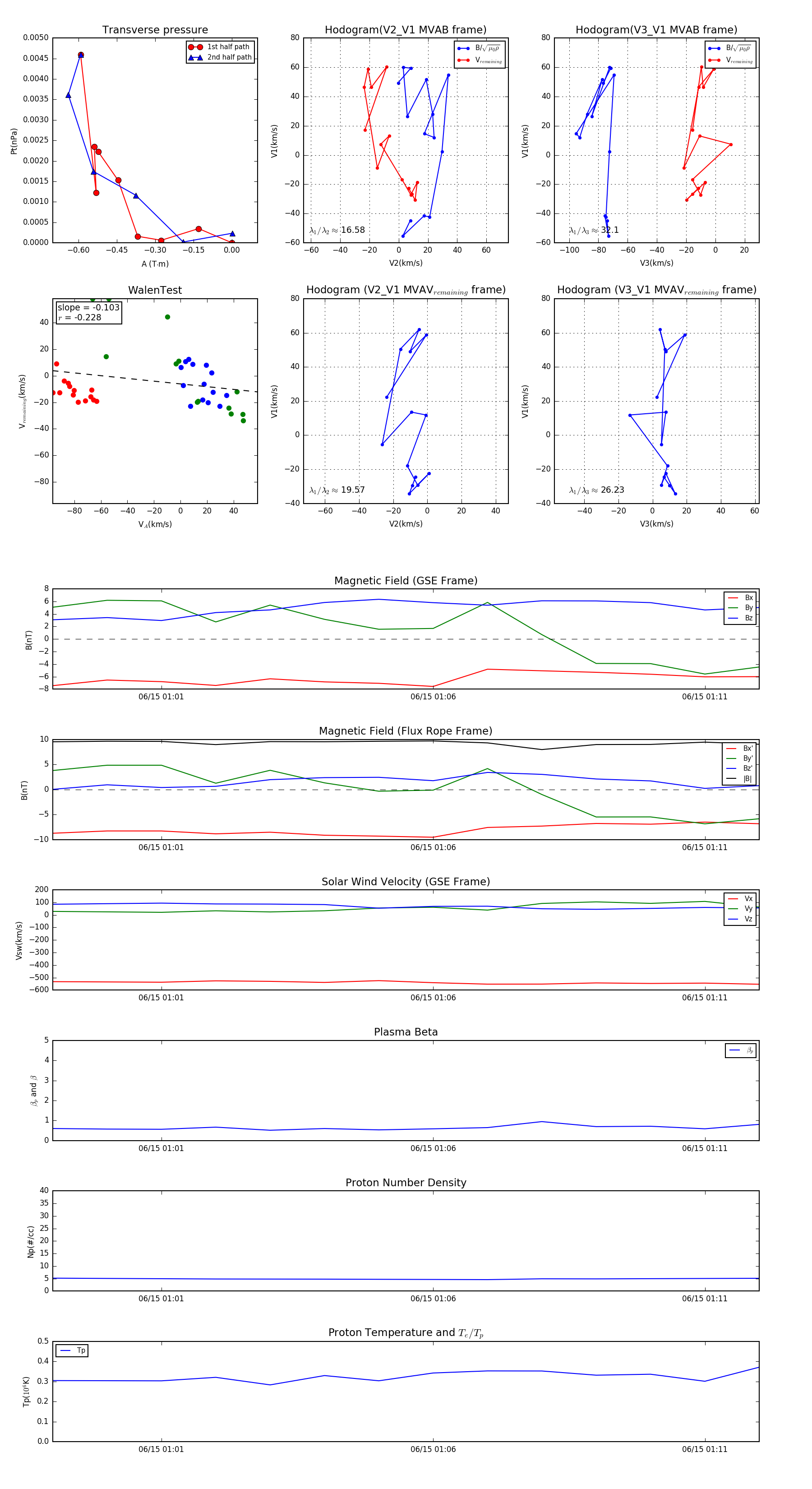
Flux Rope in 2006

Flux Rope Event 2006-06-15 00:59 ~ 2006-06-15 01:12 (14 minutes)


plot