HOME   LIST
‹–   –›

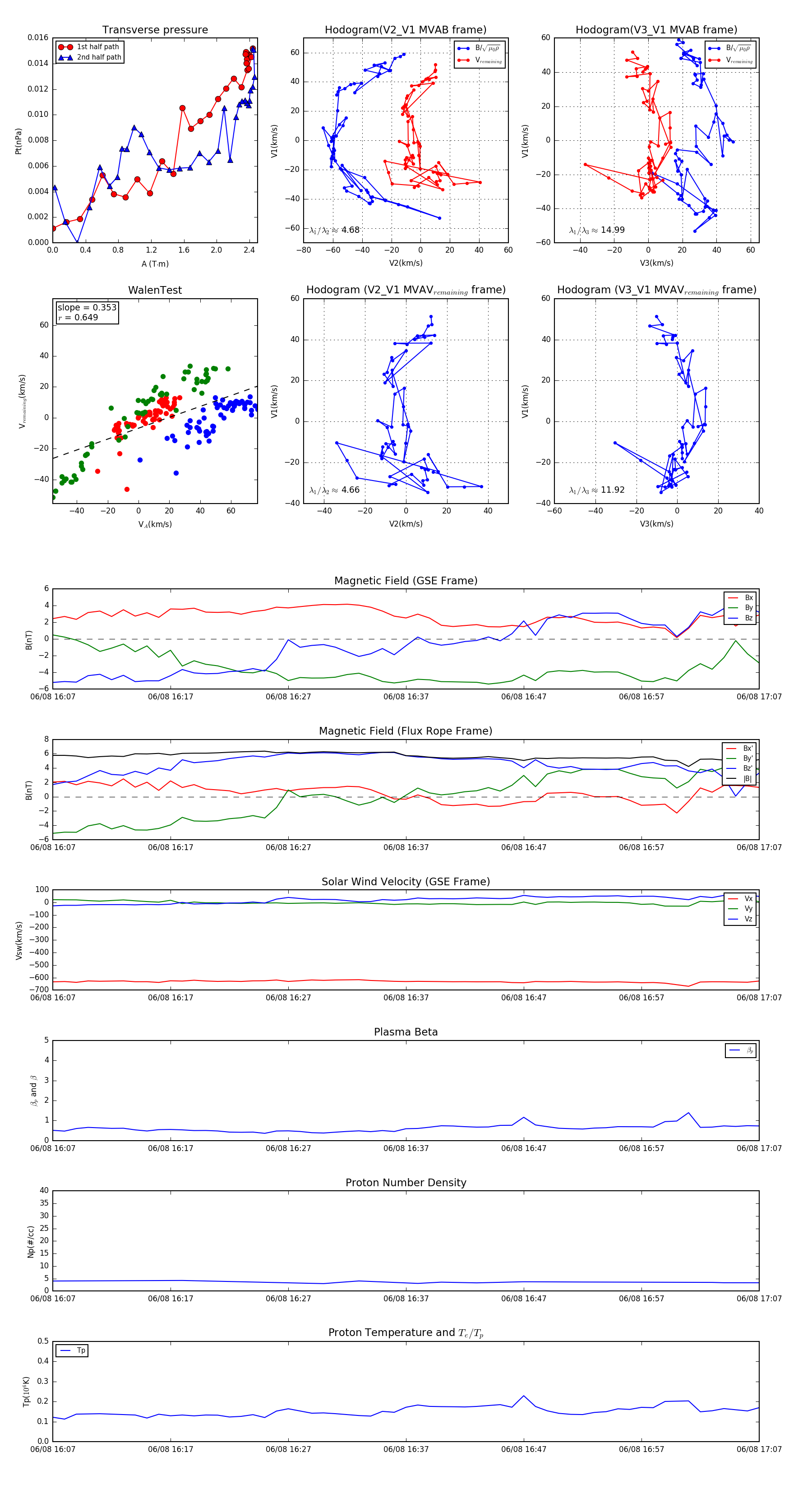
Flux Rope in 2006

Flux Rope Event 2006-06-08 16:07 ~ 2006-06-08 17:07 (61 minutes)


plot