HOME   LIST
‹–   –›

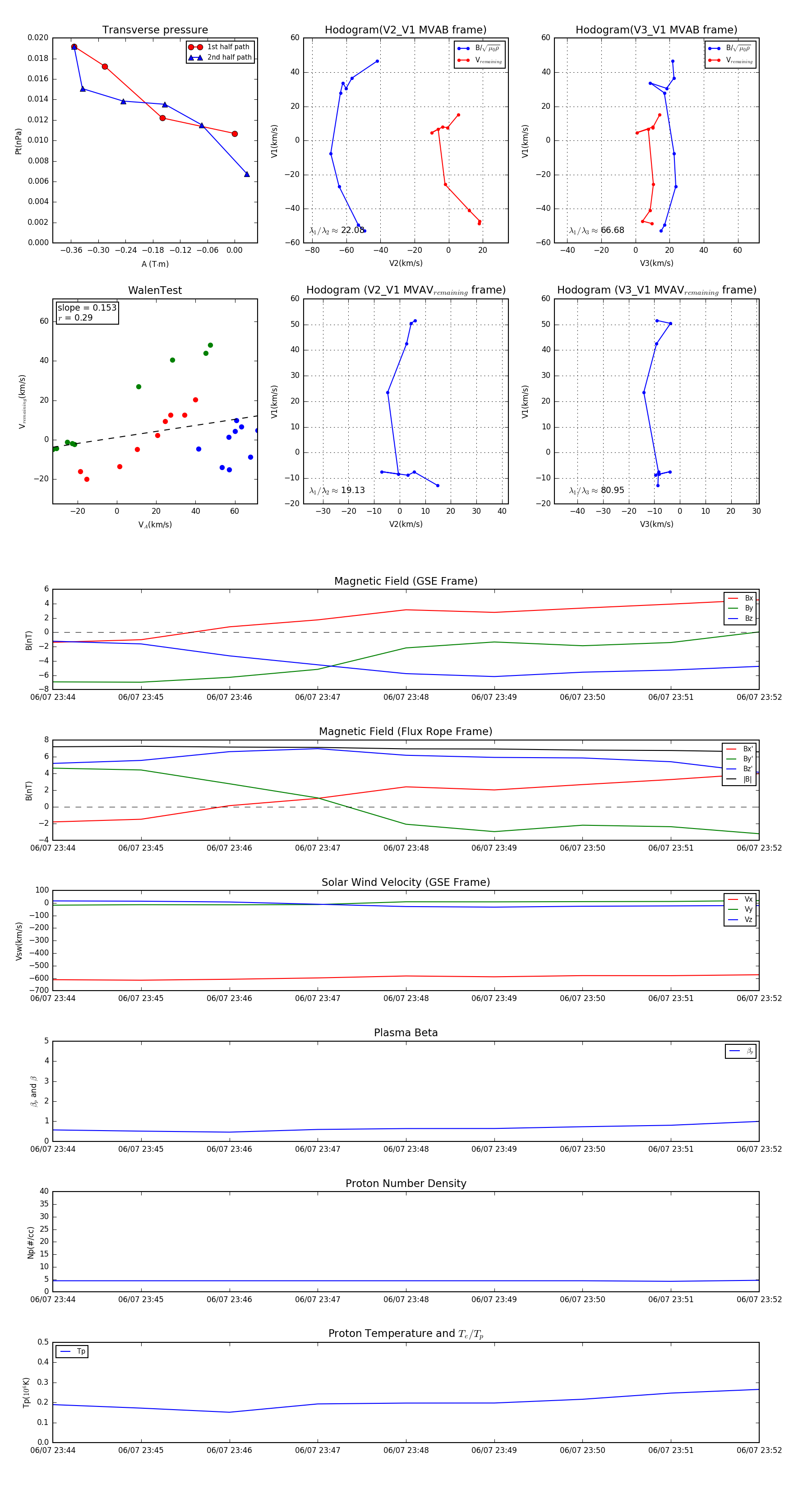
Flux Rope in 2006

Flux Rope Event 2006-06-07 23:44 ~ 2006-06-07 23:52 (9 minutes)


plot