HOME   LIST
‹–   –›

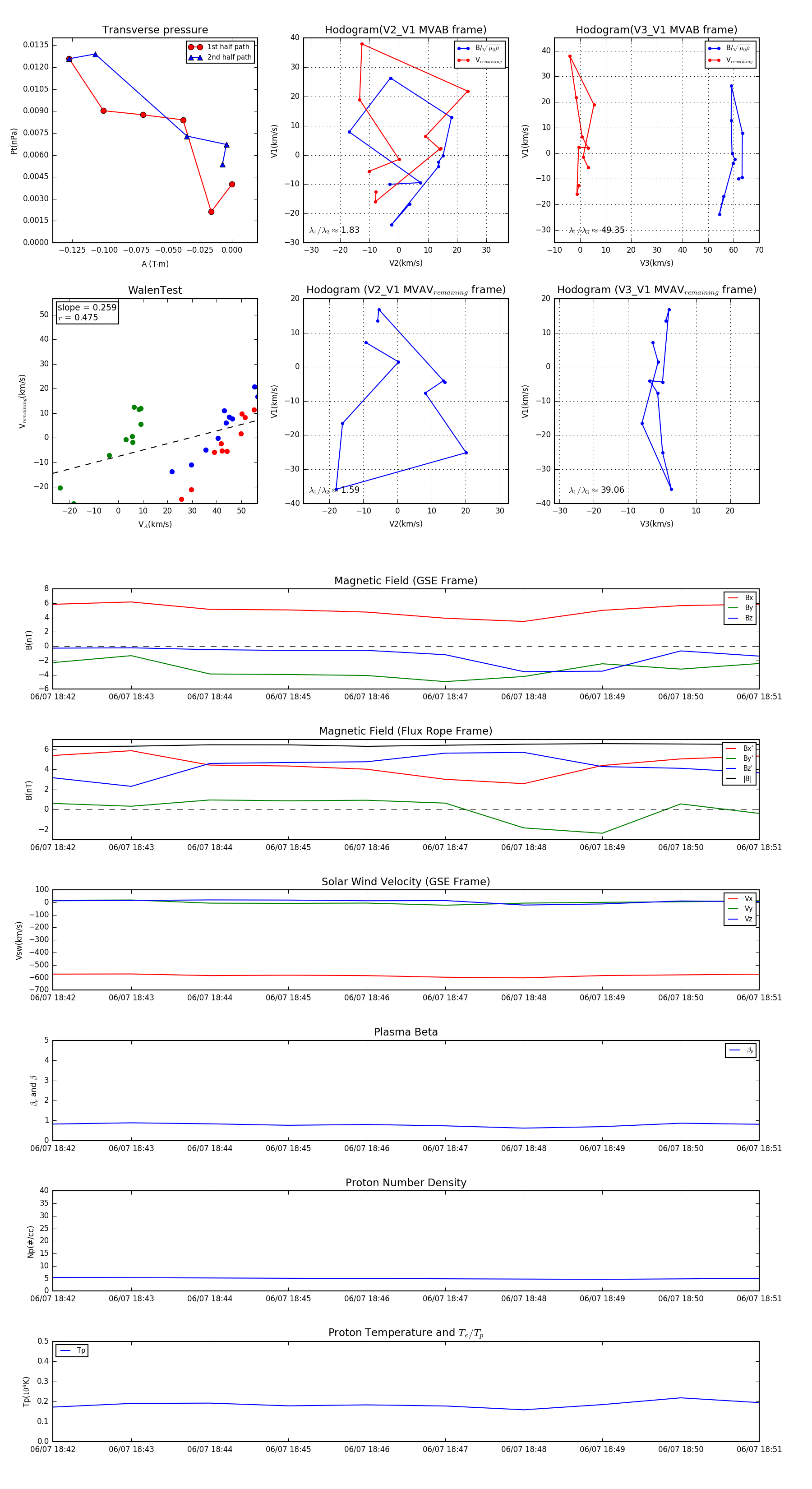
Flux Rope in 2006

Flux Rope Event 2006-06-07 18:42 ~ 2006-06-07 18:51 (10 minutes)


plot