HOME   LIST
‹–   –›

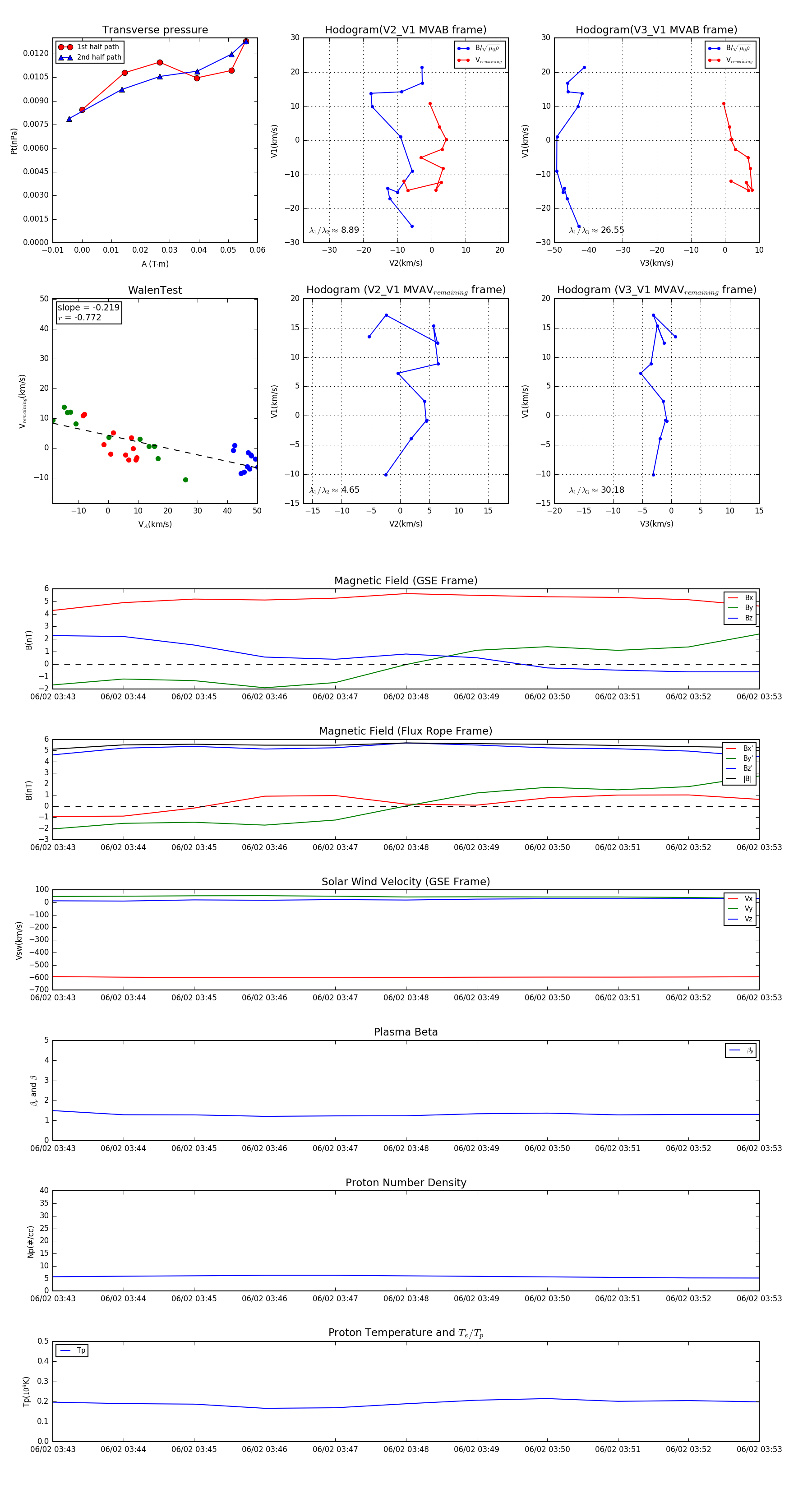
Flux Rope in 2006

Flux Rope Event 2006-06-02 03:43 ~ 2006-06-02 03:53 (11 minutes)


plot