HOME   LIST
‹–   –›

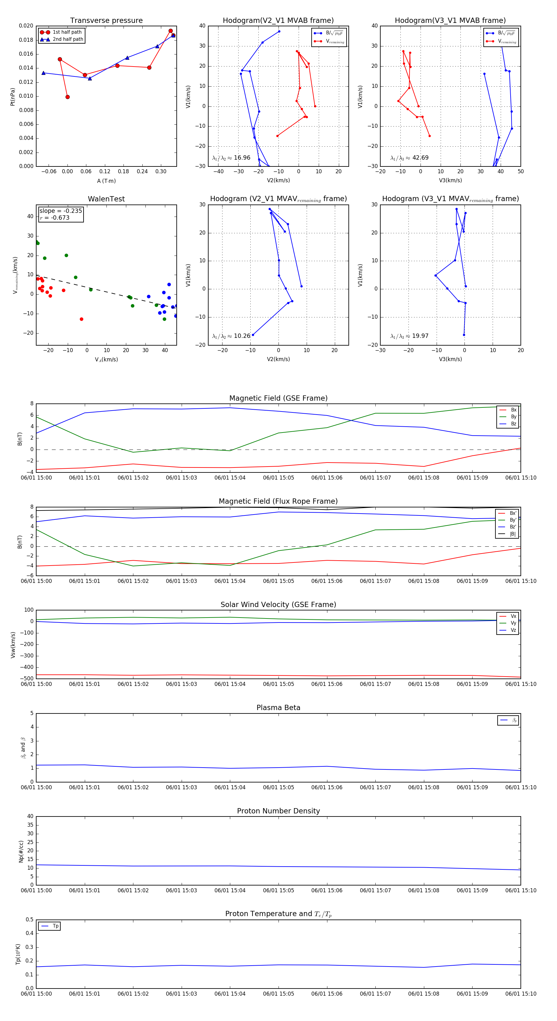
Flux Rope in 2006

Flux Rope Event 2006-06-01 15:00 ~ 2006-06-01 15:10 (11 minutes)


plot