HOME   LIST
‹–   –›

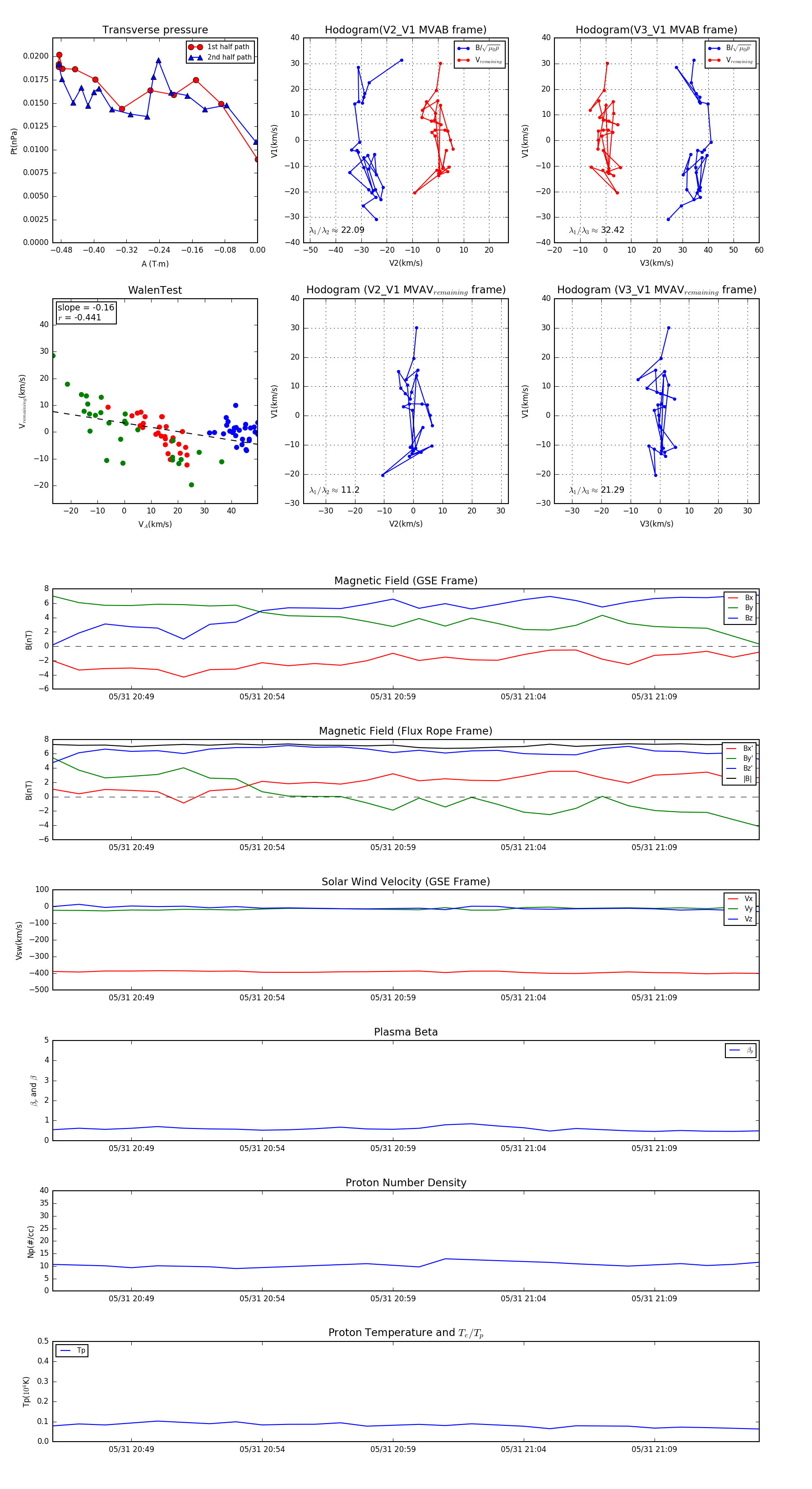
Flux Rope in 2006

Flux Rope Event 2006-05-31 20:46 ~ 2006-05-31 21:13 (28 minutes)


plot