HOME   LIST
‹–   –›

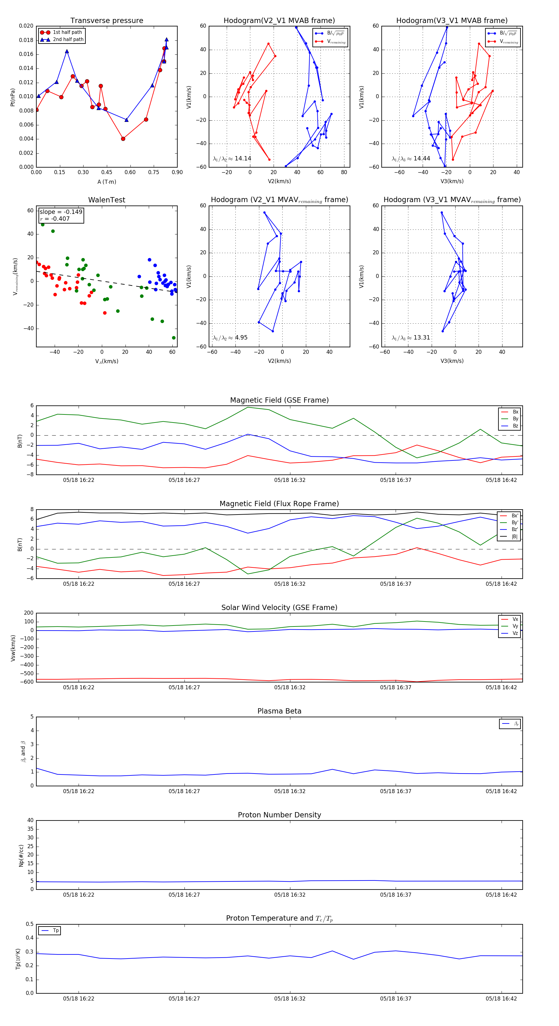
Flux Rope in 2006

Flux Rope Event 2006-05-18 16:20 ~ 2006-05-18 16:43 (24 minutes)


plot