HOME   LIST
‹–   –›

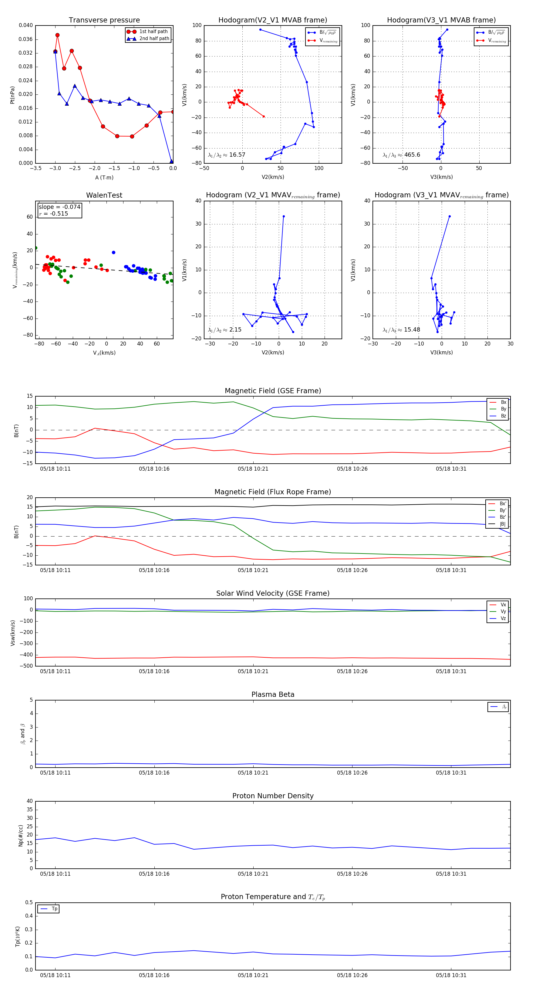
Flux Rope in 2006

Flux Rope Event 2006-05-18 10:10 ~ 2006-05-18 10:34 (25 minutes)


plot