HOME   LIST
‹–   –›

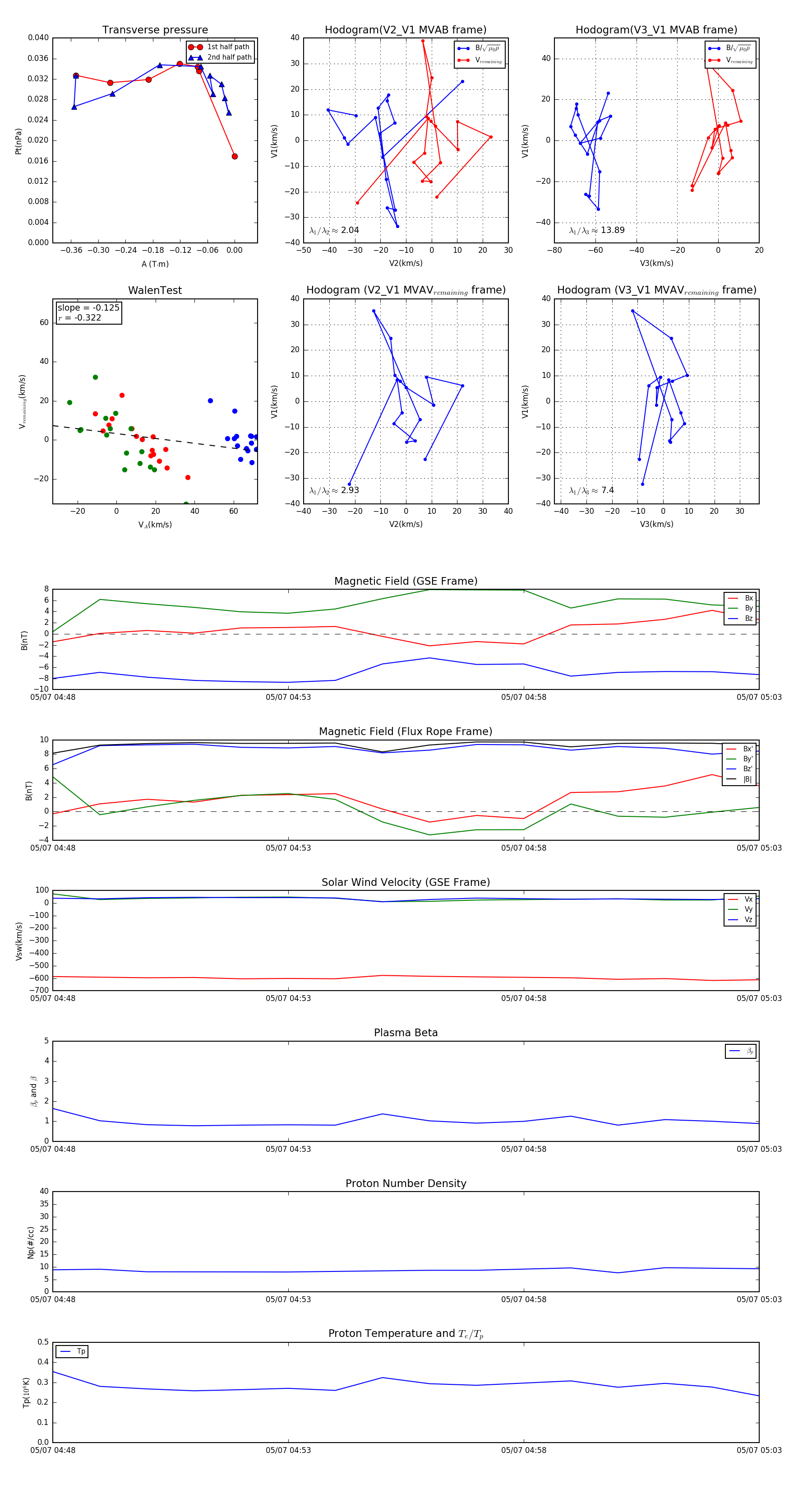
Flux Rope in 2006

Flux Rope Event 2006-05-07 04:48 ~ 2006-05-07 05:03 (16 minutes)


plot