HOME   LIST
‹–   –›

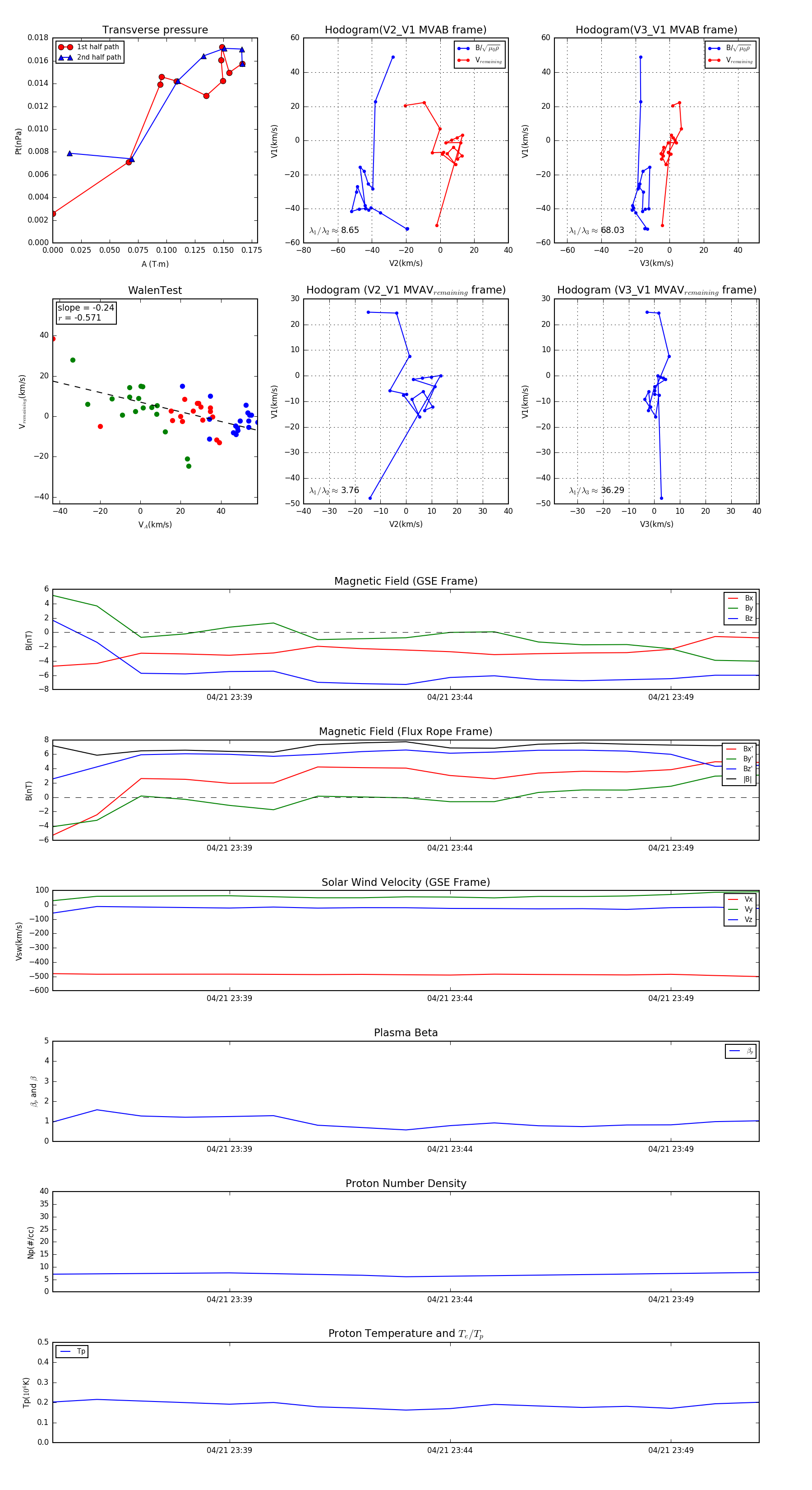
Flux Rope in 2006

Flux Rope Event 2006-04-21 23:35 ~ 2006-04-21 23:51 (17 minutes)


plot