HOME   LIST
‹–   –›

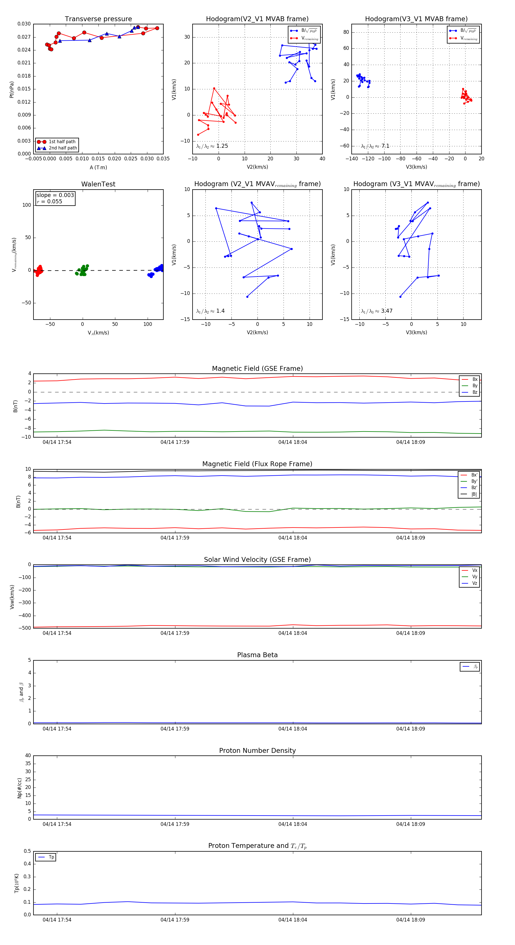
Flux Rope in 2006

Flux Rope Event 2006-04-14 17:53 ~ 2006-04-14 18:12 (20 minutes)


plot