HOME   LIST
‹–   –›

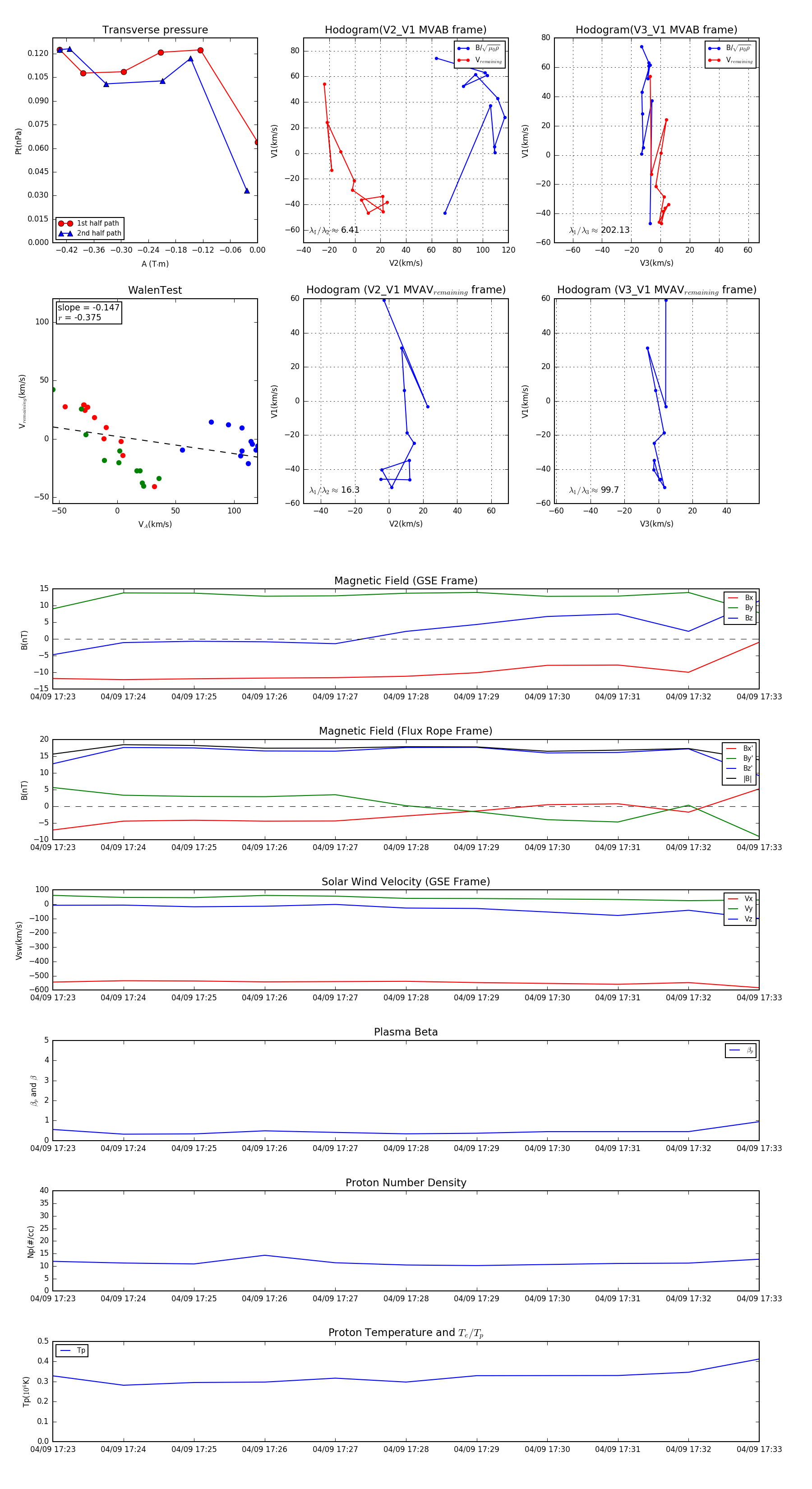
Flux Rope in 2006

Flux Rope Event 2006-04-09 17:23 ~ 2006-04-09 17:33 (11 minutes)


plot