HOME   LIST
‹–   –›

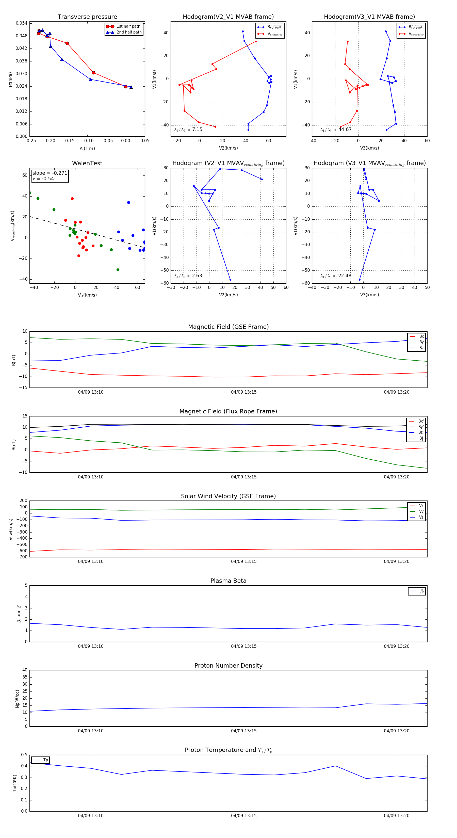
Flux Rope in 2006

Flux Rope Event 2006-04-09 13:08 ~ 2006-04-09 13:21 (14 minutes)


plot