HOME   LIST
‹–   –›

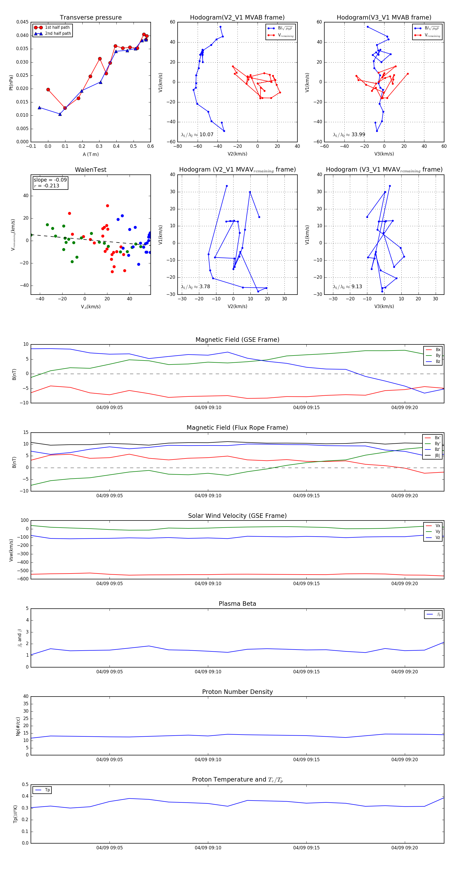
Flux Rope in 2006

Flux Rope Event 2006-04-09 09:01 ~ 2006-04-09 09:22 (22 minutes)


plot