HOME   LIST
‹–   –›

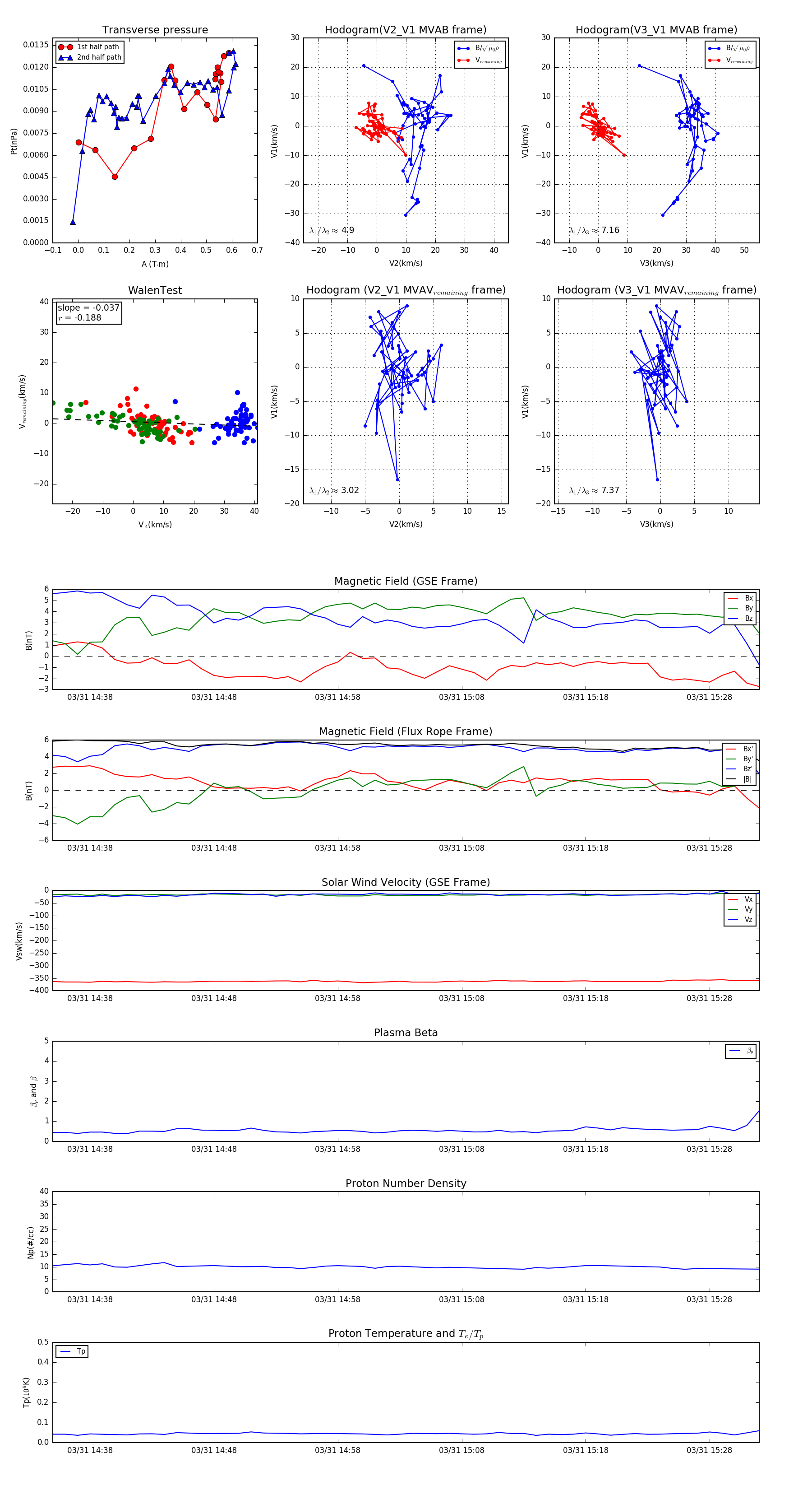
Flux Rope in 2006

Flux Rope Event 2006-03-31 14:35 ~ 2006-03-31 15:32 (58 minutes)


plot