HOME   LIST
‹–   –›

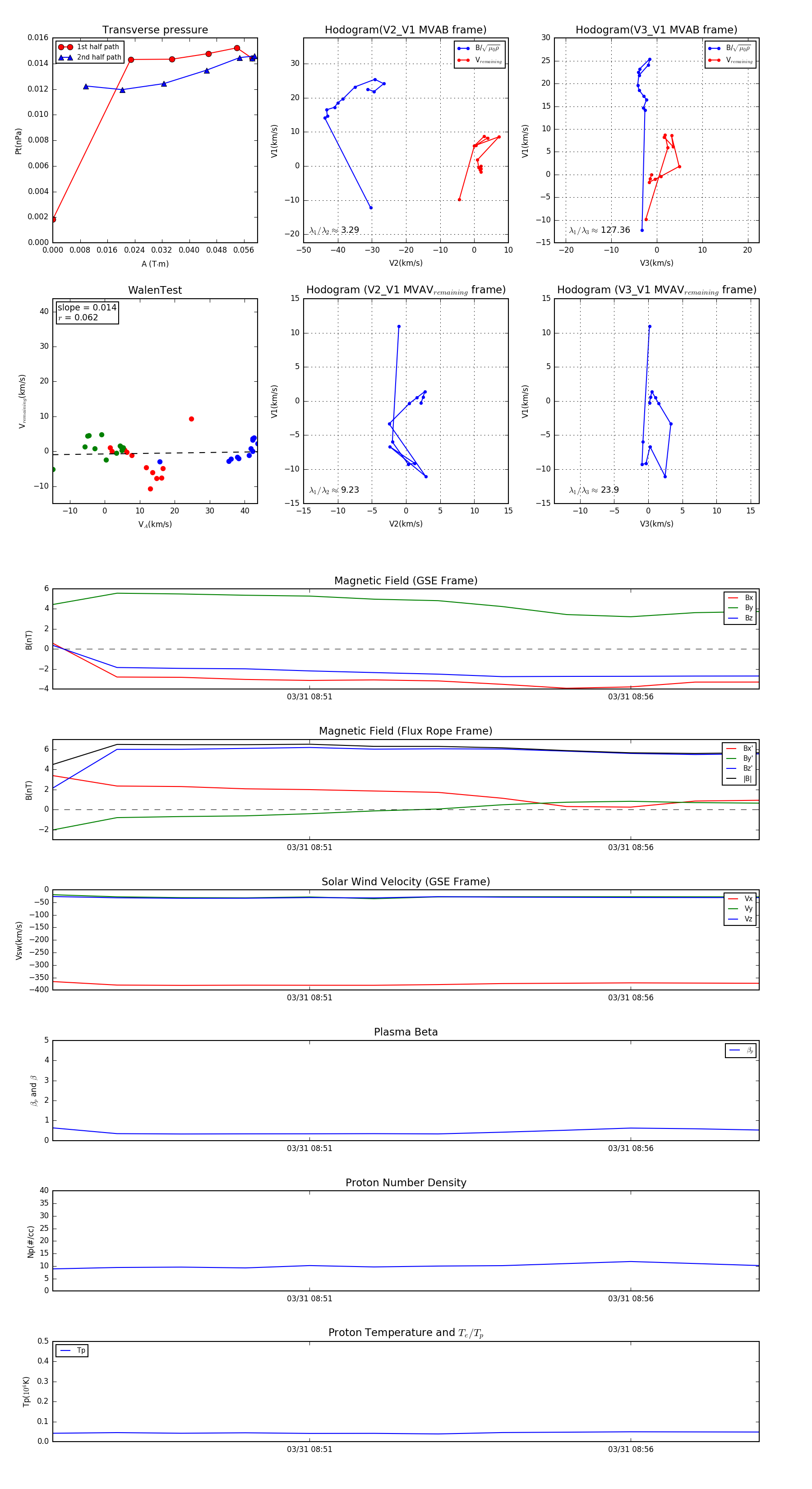
Flux Rope in 2006

Flux Rope Event 2006-03-31 08:47 ~ 2006-03-31 08:58 (12 minutes)


plot