HOME   LIST
‹–   –›

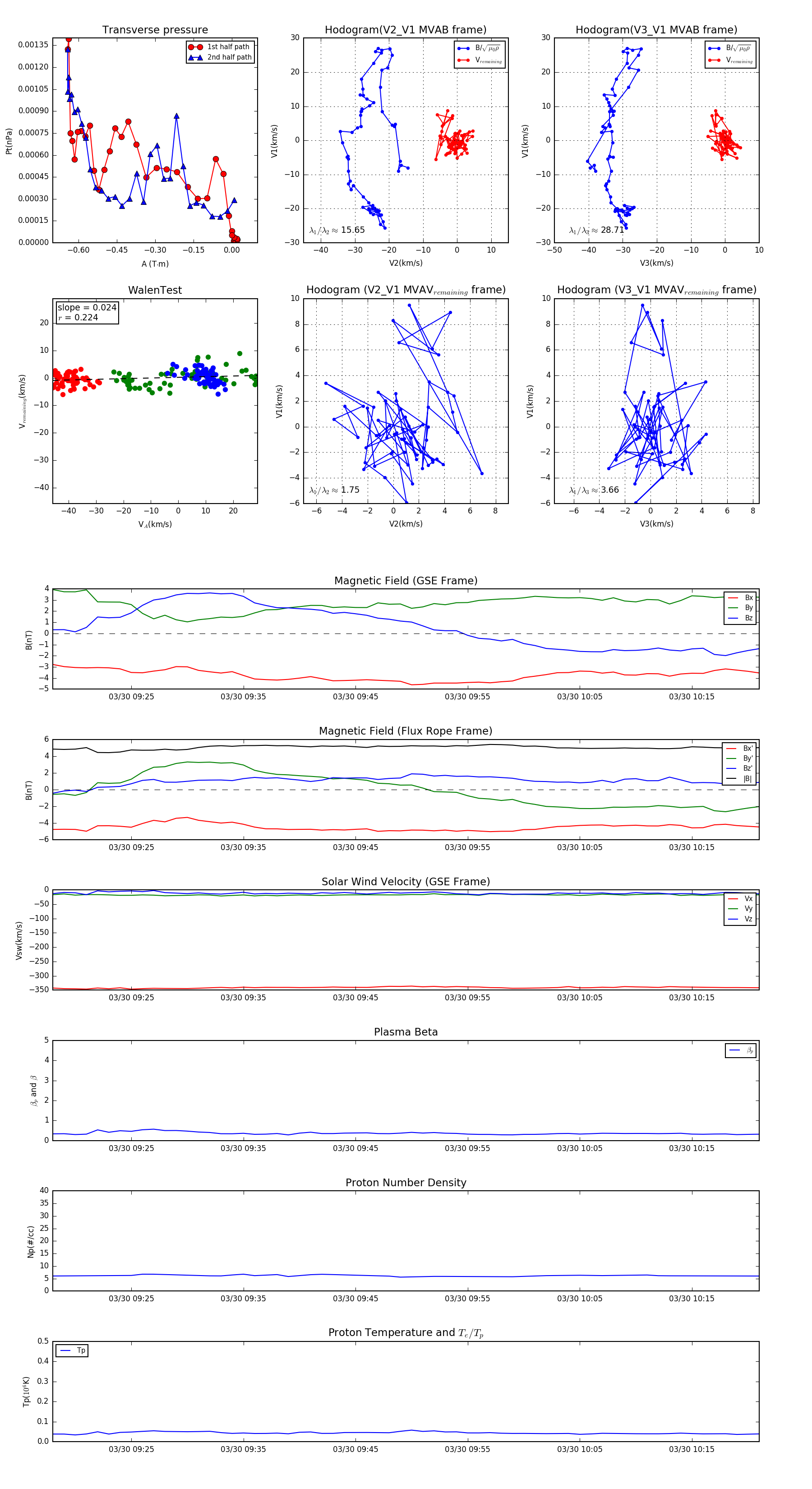
Flux Rope in 2006

Flux Rope Event 2006-03-30 09:18 ~ 2006-03-30 10:21 (64 minutes)


plot