HOME   LIST
‹–   –›

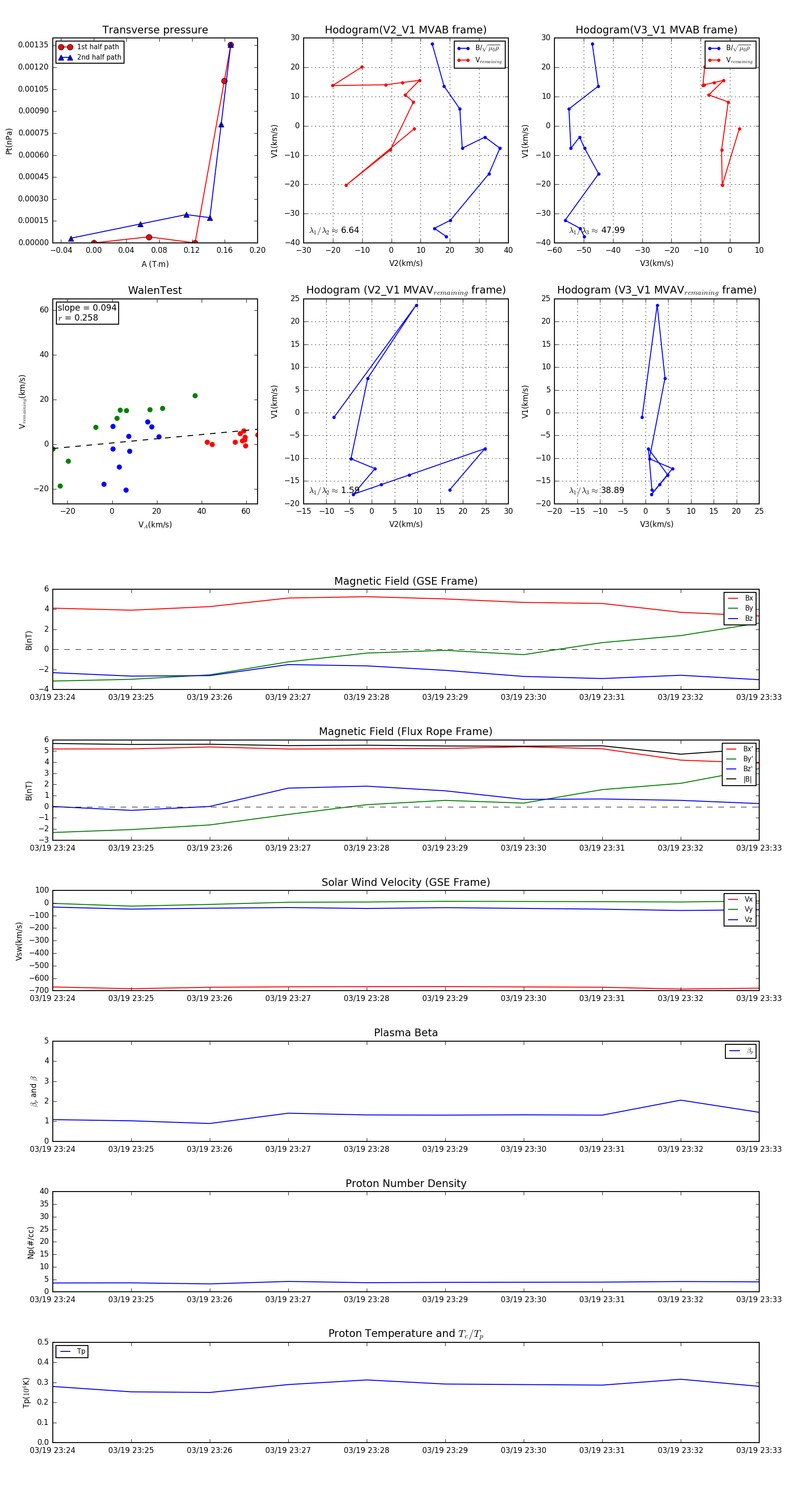
Flux Rope in 2006

Flux Rope Event 2006-03-19 23:24 ~ 2006-03-19 23:33 (10 minutes)


plot