HOME   LIST
‹–   –›

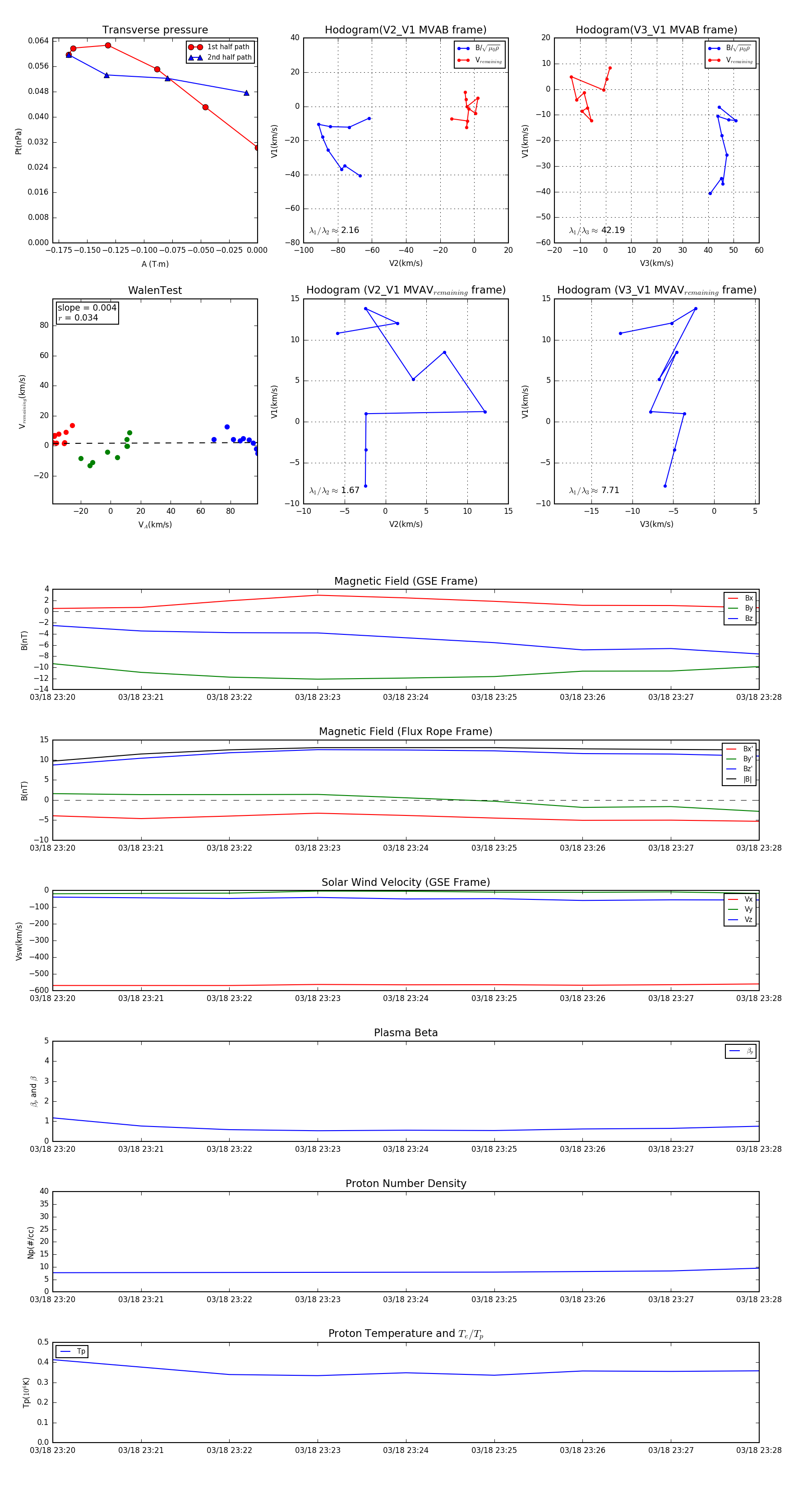
Flux Rope in 2006

Flux Rope Event 2006-03-18 23:20 ~ 2006-03-18 23:28 (9 minutes)


plot