HOME   LIST
‹–   –›

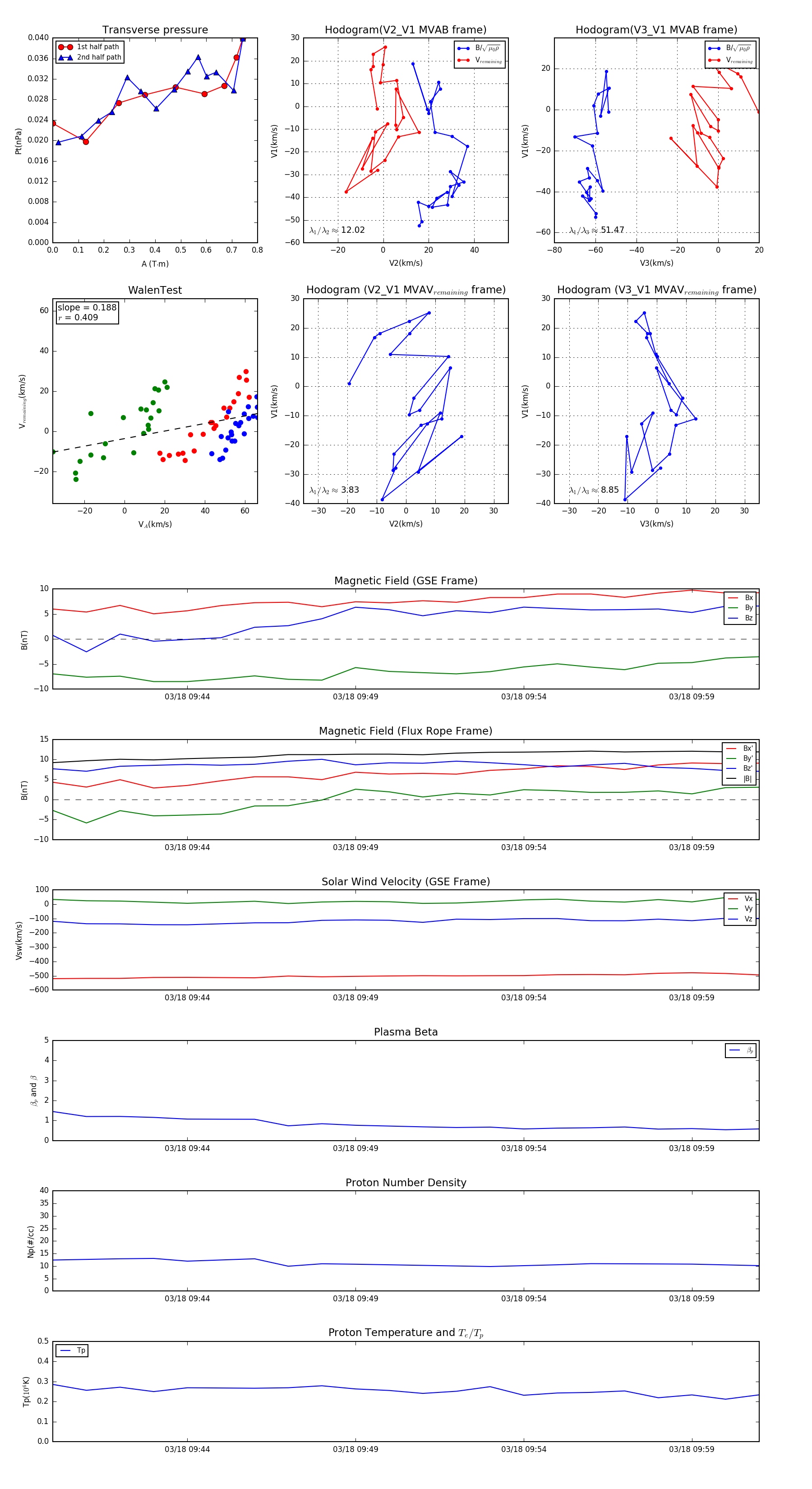
Flux Rope in 2006

Flux Rope Event 2006-03-18 09:40 ~ 2006-03-18 10:01 (22 minutes)


plot