HOME   LIST
‹–   –›

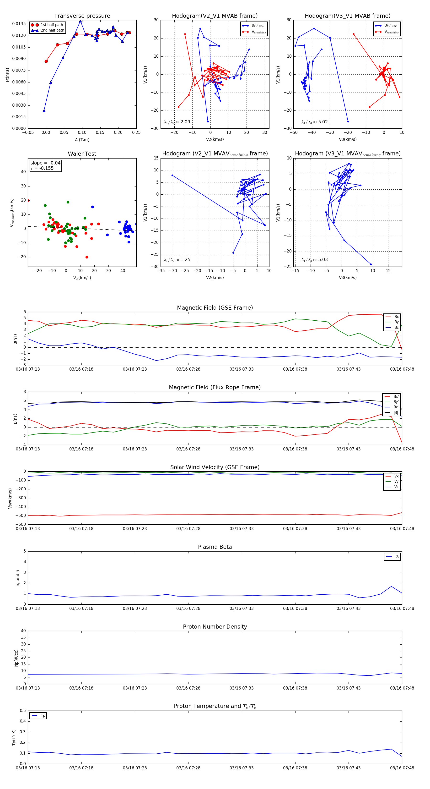
Flux Rope in 2006

Flux Rope Event 2006-03-16 07:13 ~ 2006-03-16 07:48 (36 minutes)


plot