HOME   LIST
‹–   –›

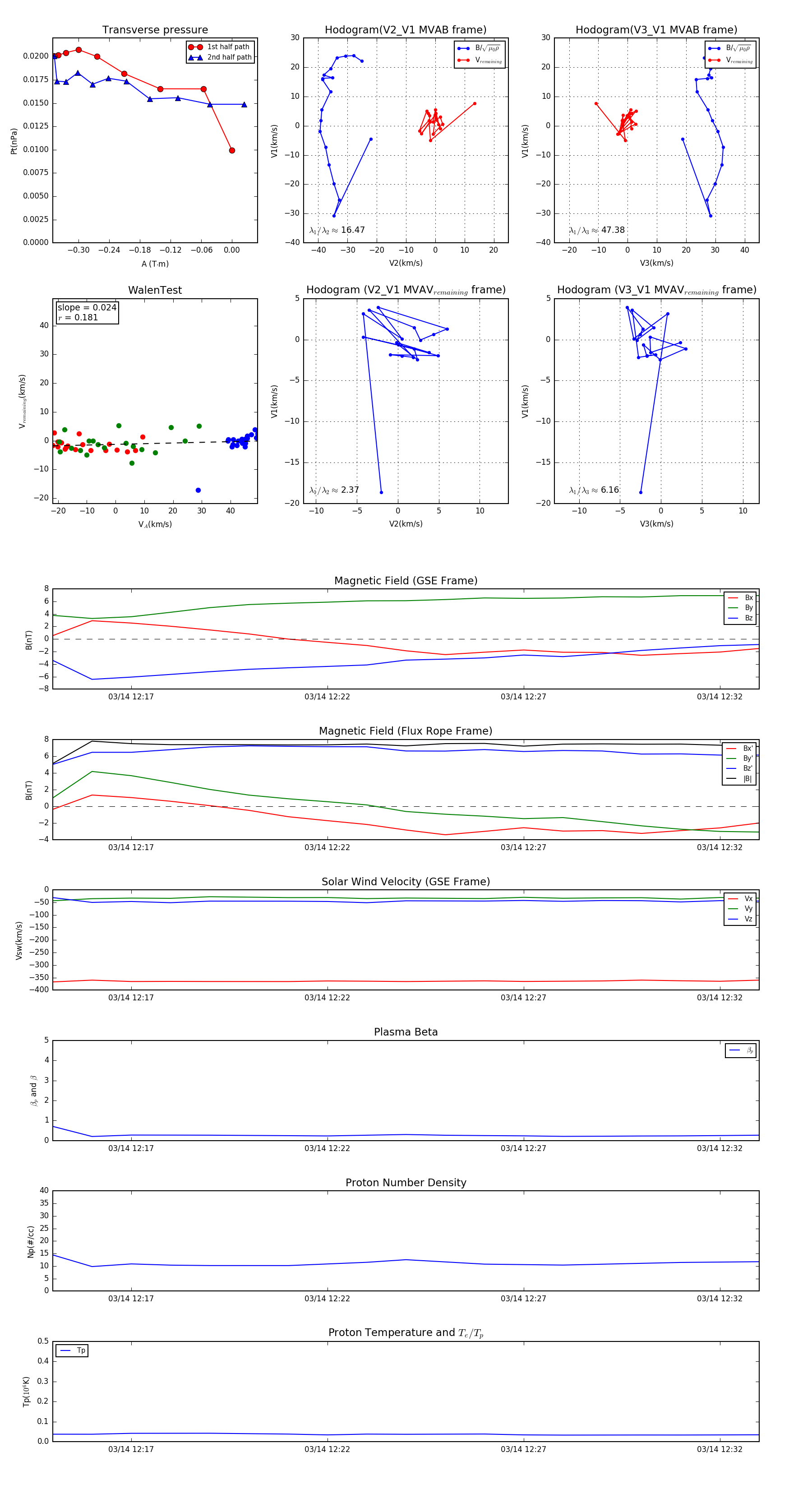
Flux Rope in 2006

Flux Rope Event 2006-03-14 12:15 ~ 2006-03-14 12:33 (19 minutes)


plot