HOME   LIST
‹–   –›

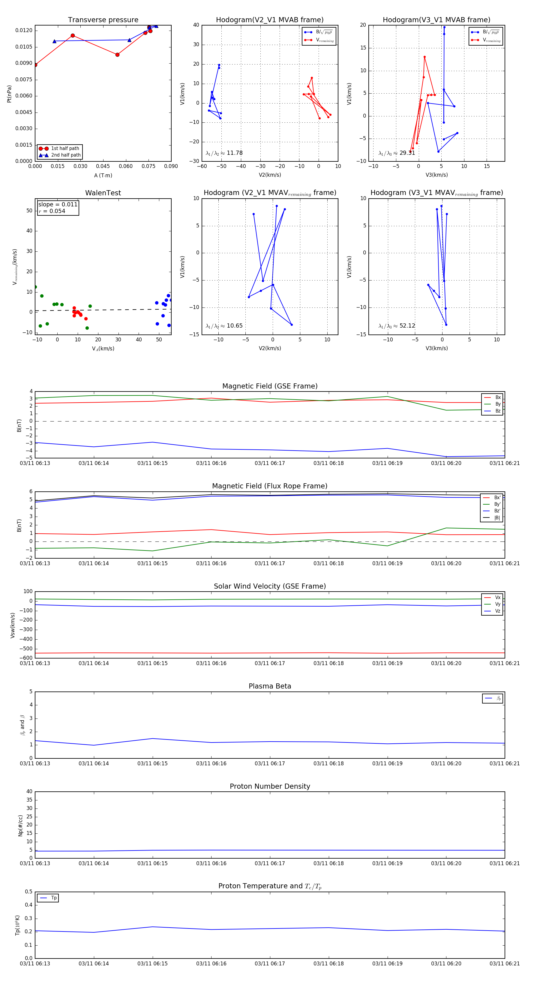
Flux Rope in 2006

Flux Rope Event 2006-03-11 06:13 ~ 2006-03-11 06:21 (9 minutes)


plot