HOME   LIST
‹–   –›

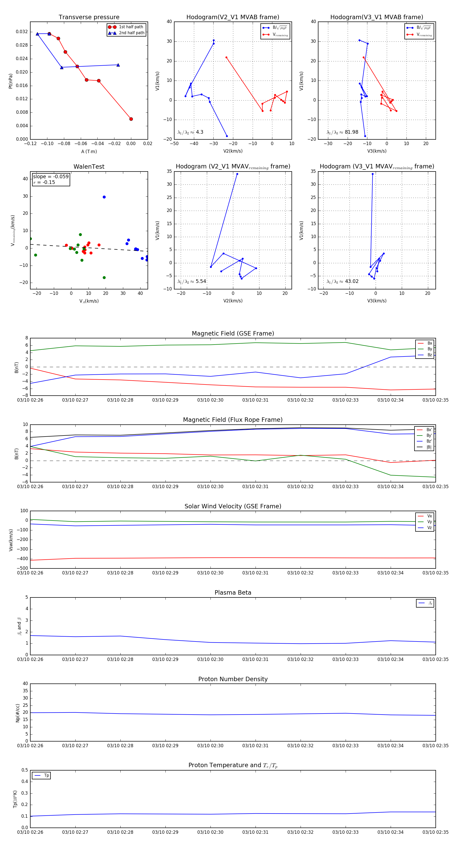
Flux Rope in 2006

Flux Rope Event 2006-03-10 02:26 ~ 2006-03-10 02:35 (10 minutes)


plot