HOME   LIST
‹–   –›

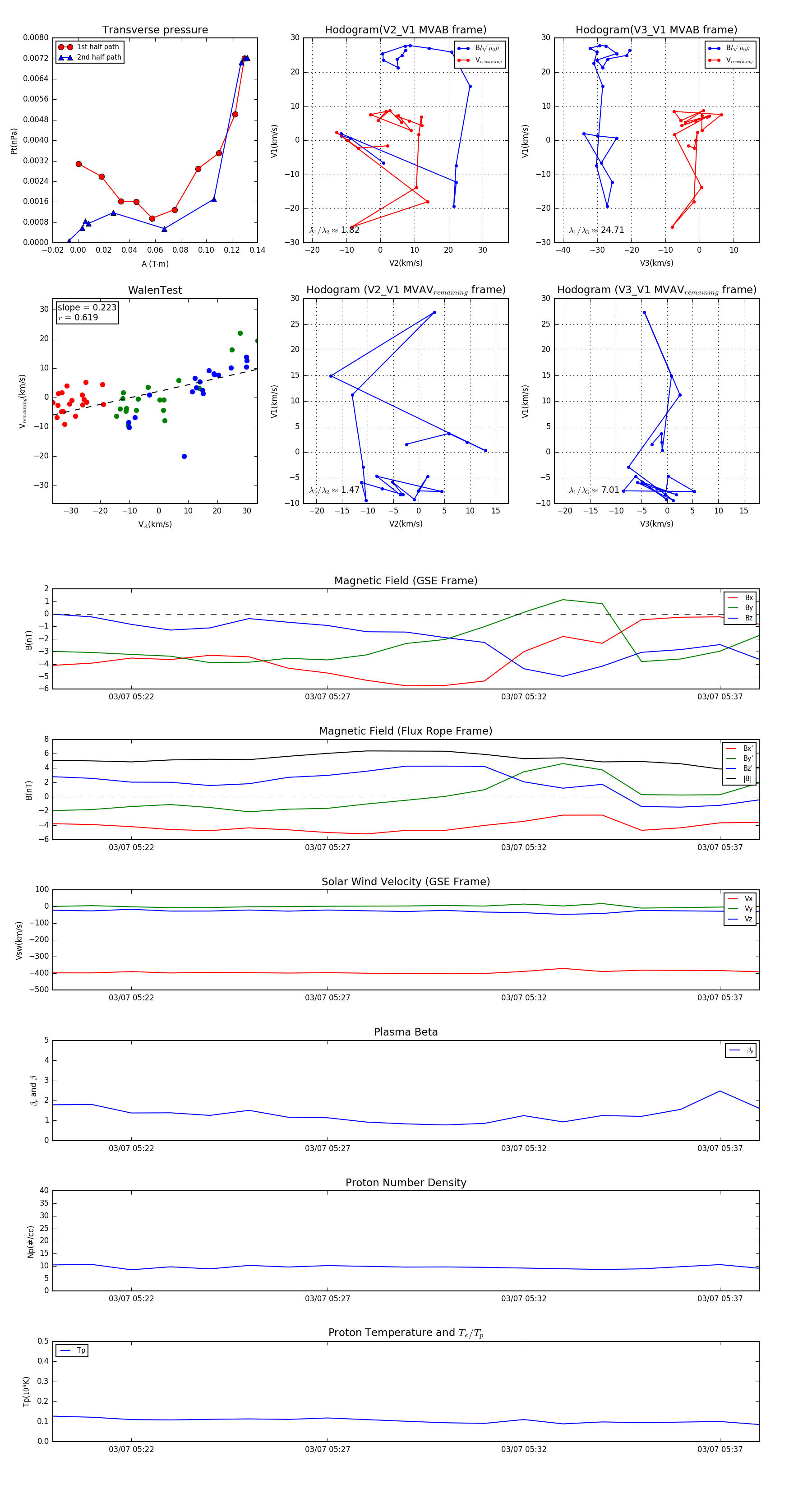
Flux Rope in 2006

Flux Rope Event 2006-03-07 05:20 ~ 2006-03-07 05:38 (19 minutes)


plot