HOME   LIST
‹–   –›

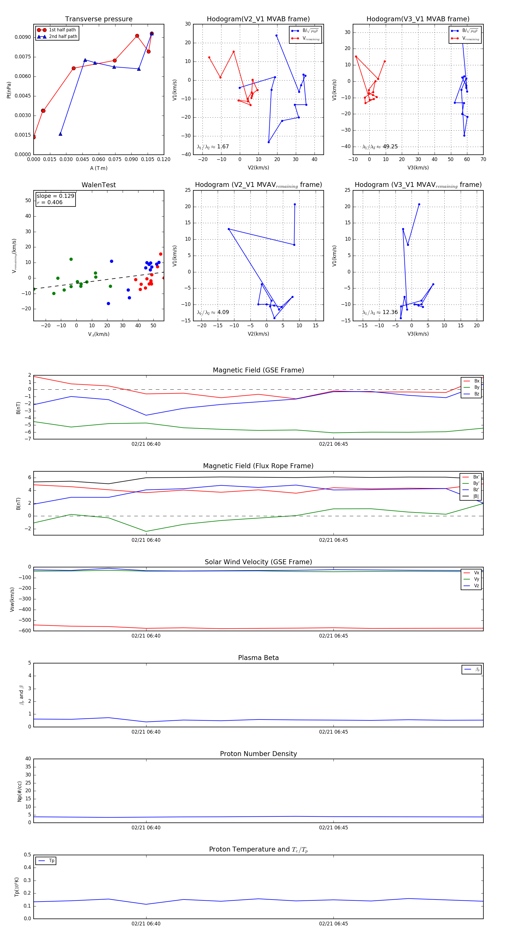
Flux Rope in 2006

Flux Rope Event 2006-02-21 06:37 ~ 2006-02-21 06:49 (13 minutes)


plot