HOME   LIST
‹–   –›

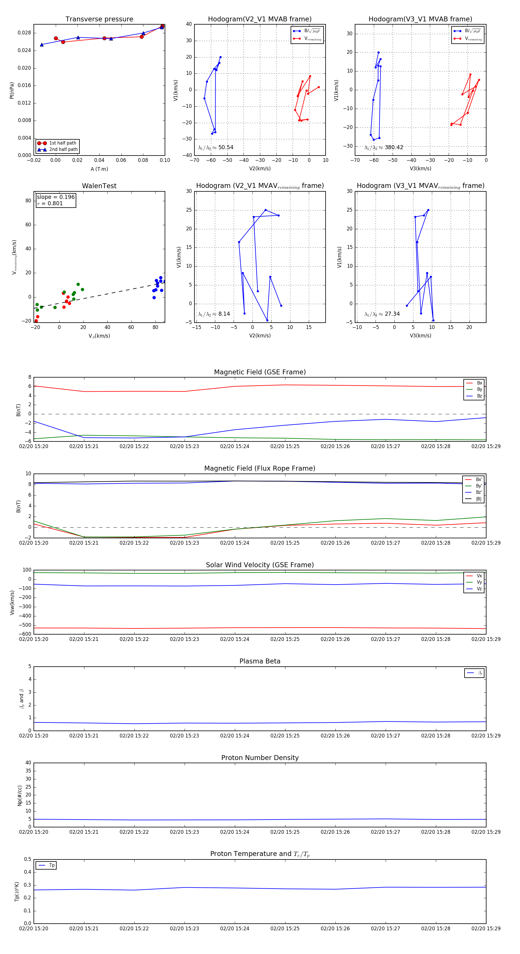
Flux Rope in 2006

Flux Rope Event 2006-02-20 15:20 ~ 2006-02-20 15:29 (10 minutes)


plot