HOME   LIST
‹–   –›

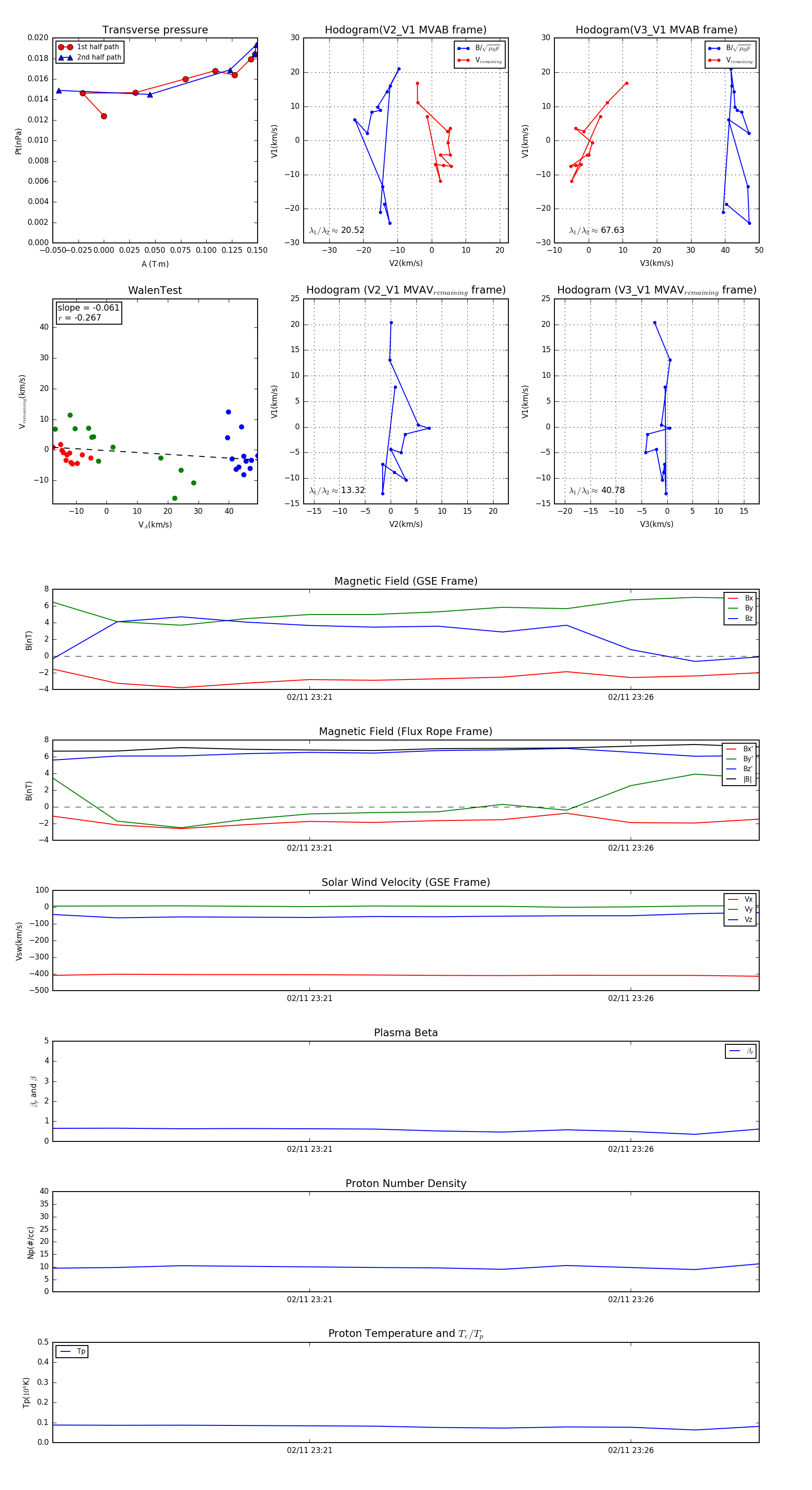
Flux Rope in 2006

Flux Rope Event 2006-02-11 23:17 ~ 2006-02-11 23:28 (12 minutes)


plot