HOME   LIST
‹–   –›

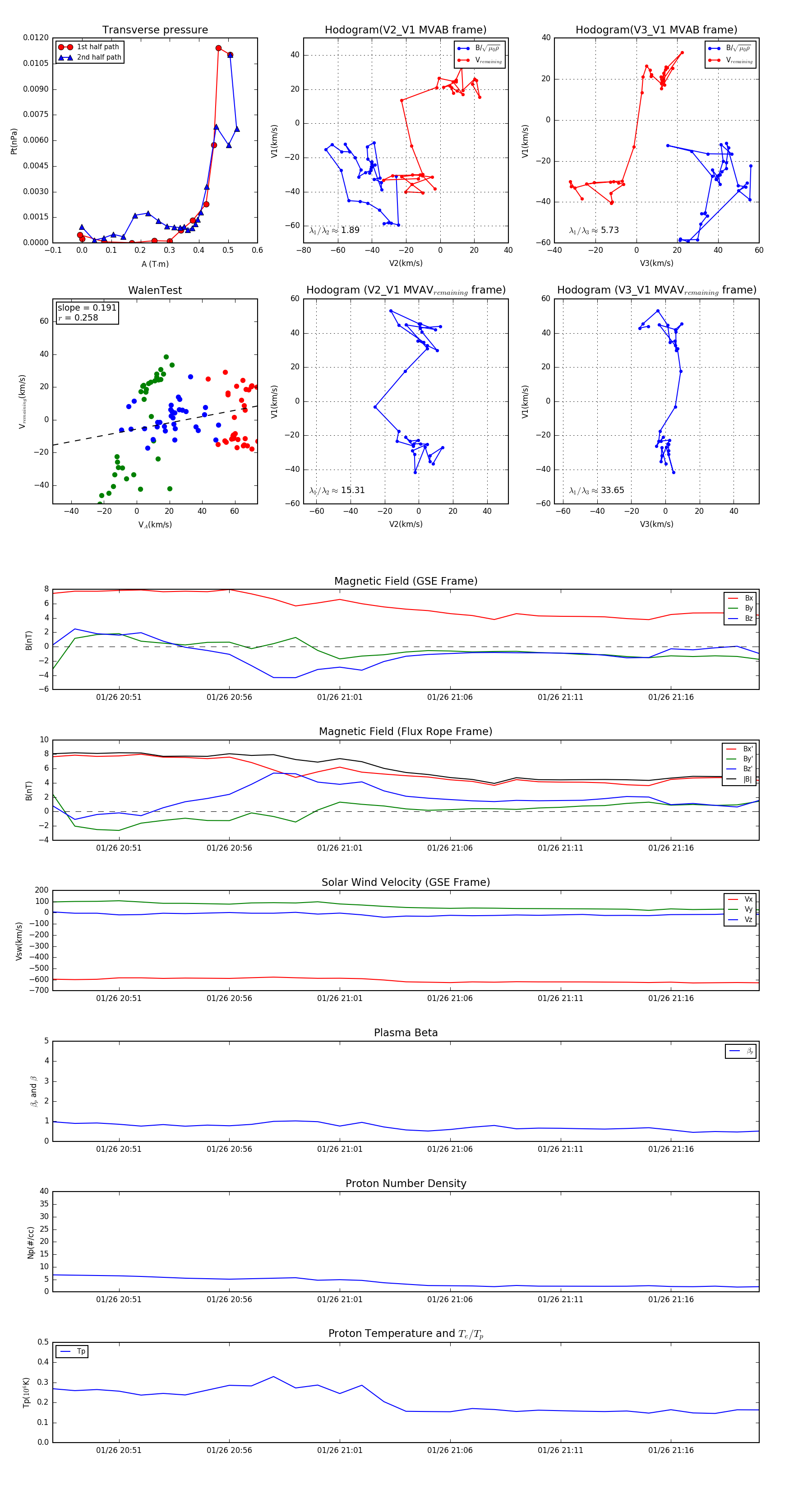
Flux Rope in 2006

Flux Rope Event 2006-01-26 20:48 ~ 2006-01-26 21:20 (33 minutes)


plot