HOME   LIST
‹–   –›

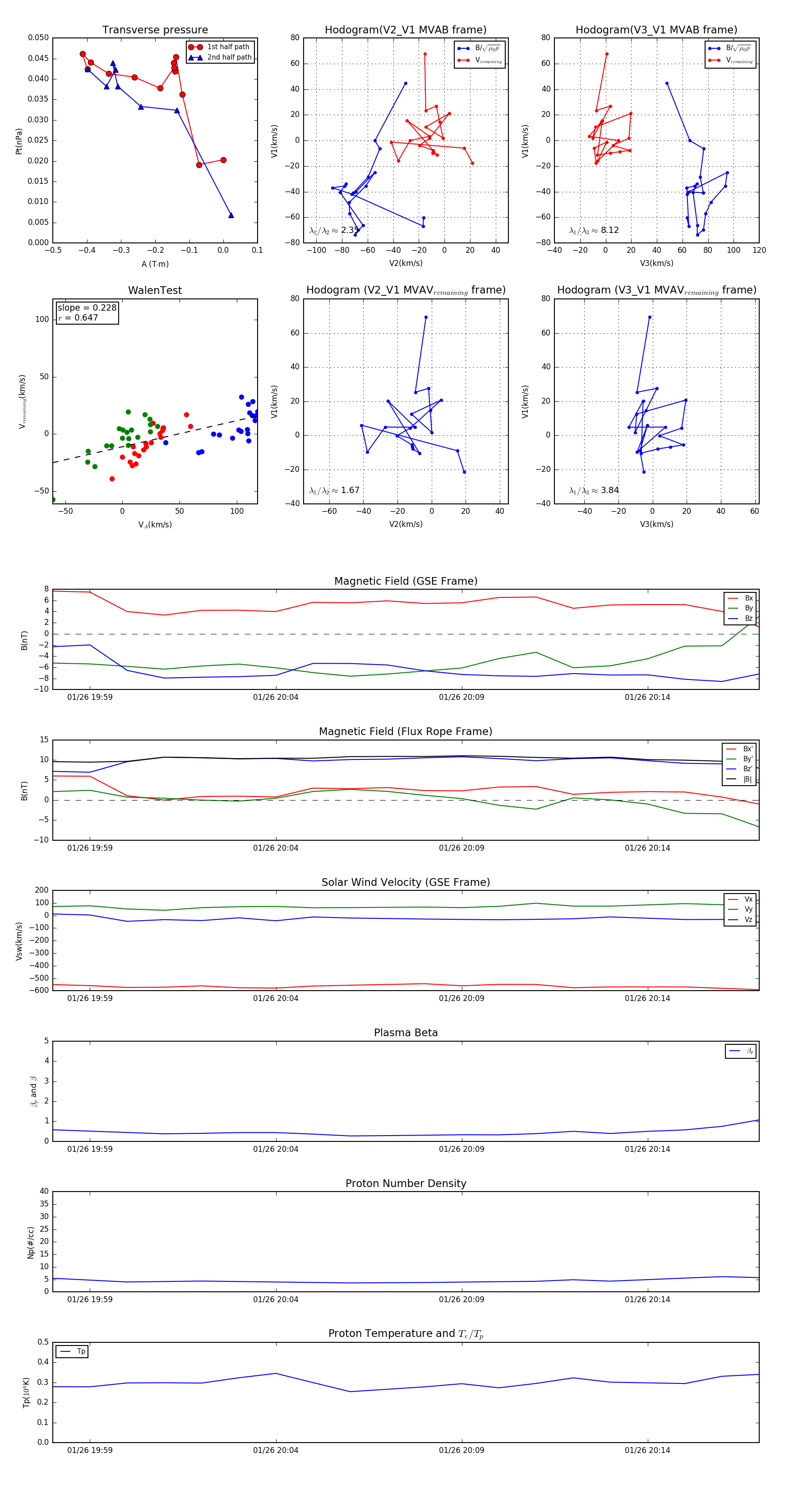
Flux Rope in 2006

Flux Rope Event 2006-01-26 19:58 ~ 2006-01-26 20:17 (20 minutes)


plot