HOME   LIST
‹–   –›

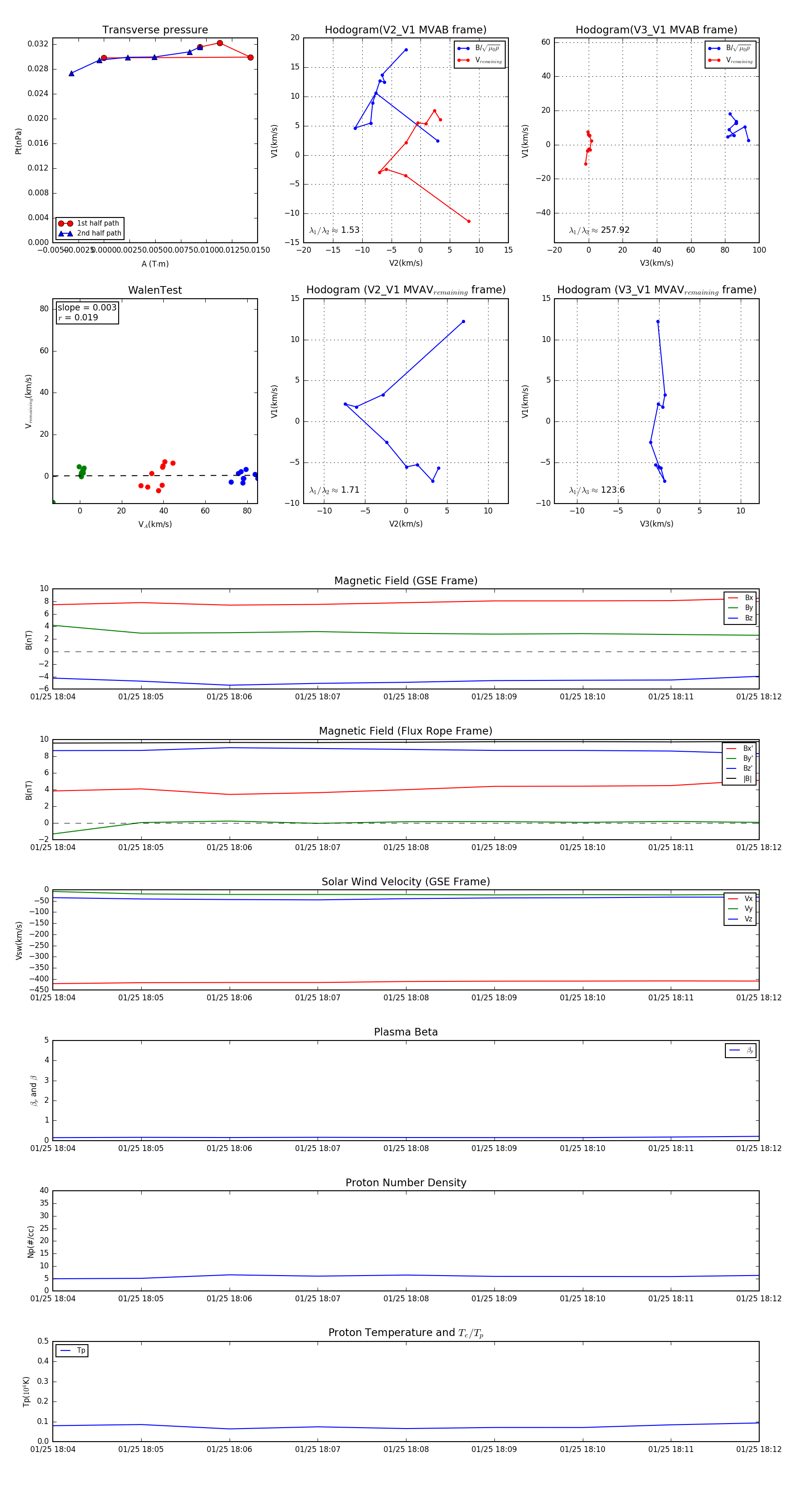
Flux Rope in 2006

Flux Rope Event 2006-01-25 18:04 ~ 2006-01-25 18:12 (9 minutes)


plot