HOME   LIST
‹–   –›

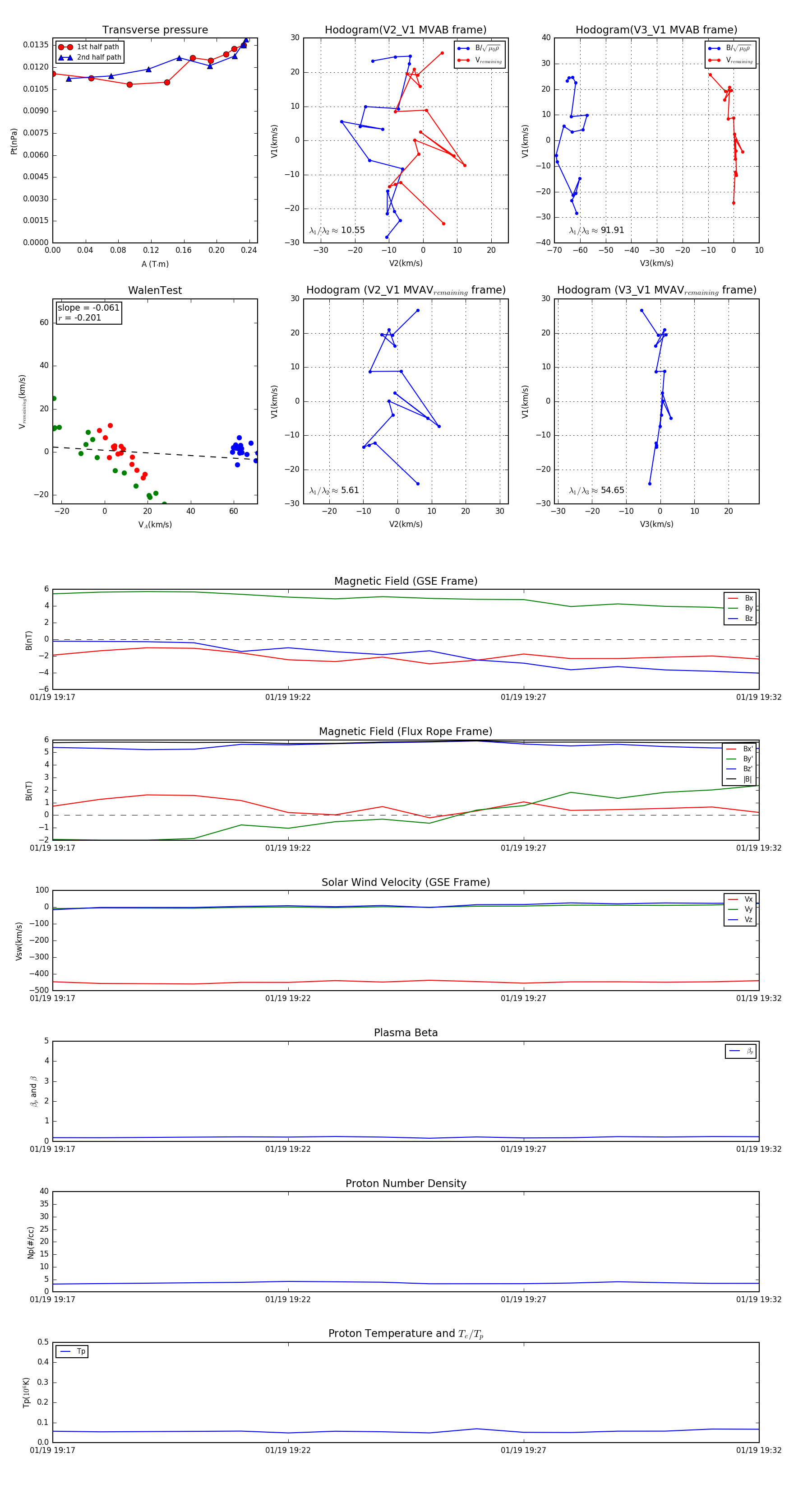
Flux Rope in 2006

Flux Rope Event 2006-01-19 19:17 ~ 2006-01-19 19:32 (16 minutes)


plot