HOME   LIST
‹–   –›

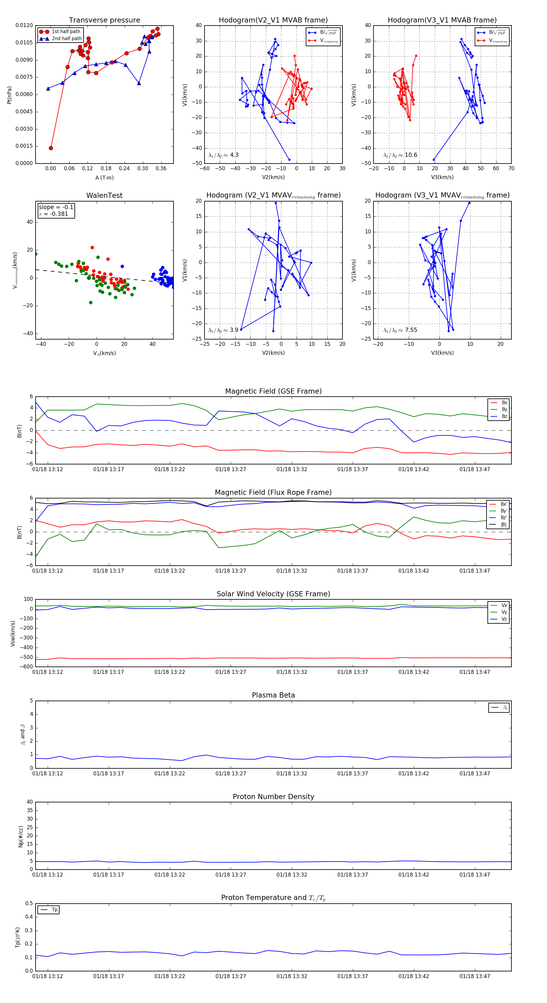
Flux Rope in 2006

Flux Rope Event 2006-01-18 13:11 ~ 2006-01-18 13:50 (40 minutes)


plot