HOME   LIST
‹–   –›

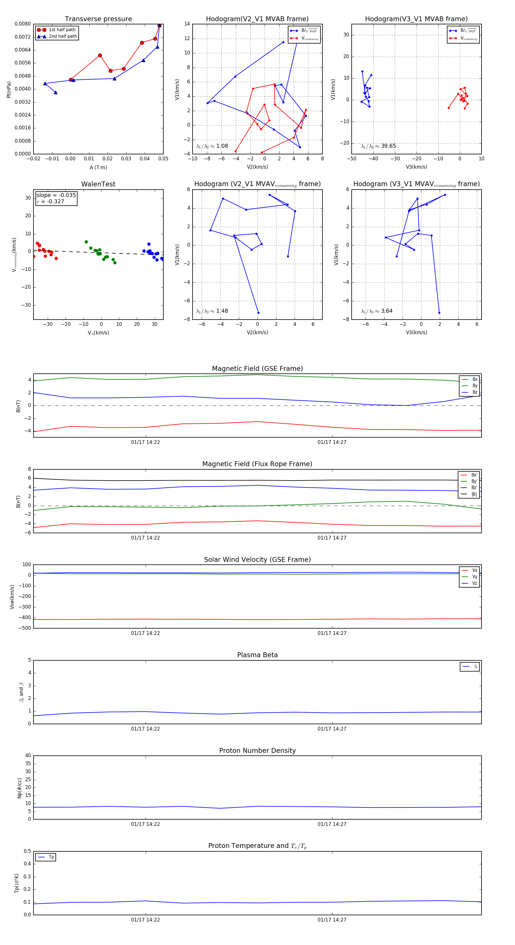
Flux Rope in 2006

Flux Rope Event 2006-01-17 14:19 ~ 2006-01-17 14:31 (13 minutes)


plot