HOME   LIST
‹–   –›

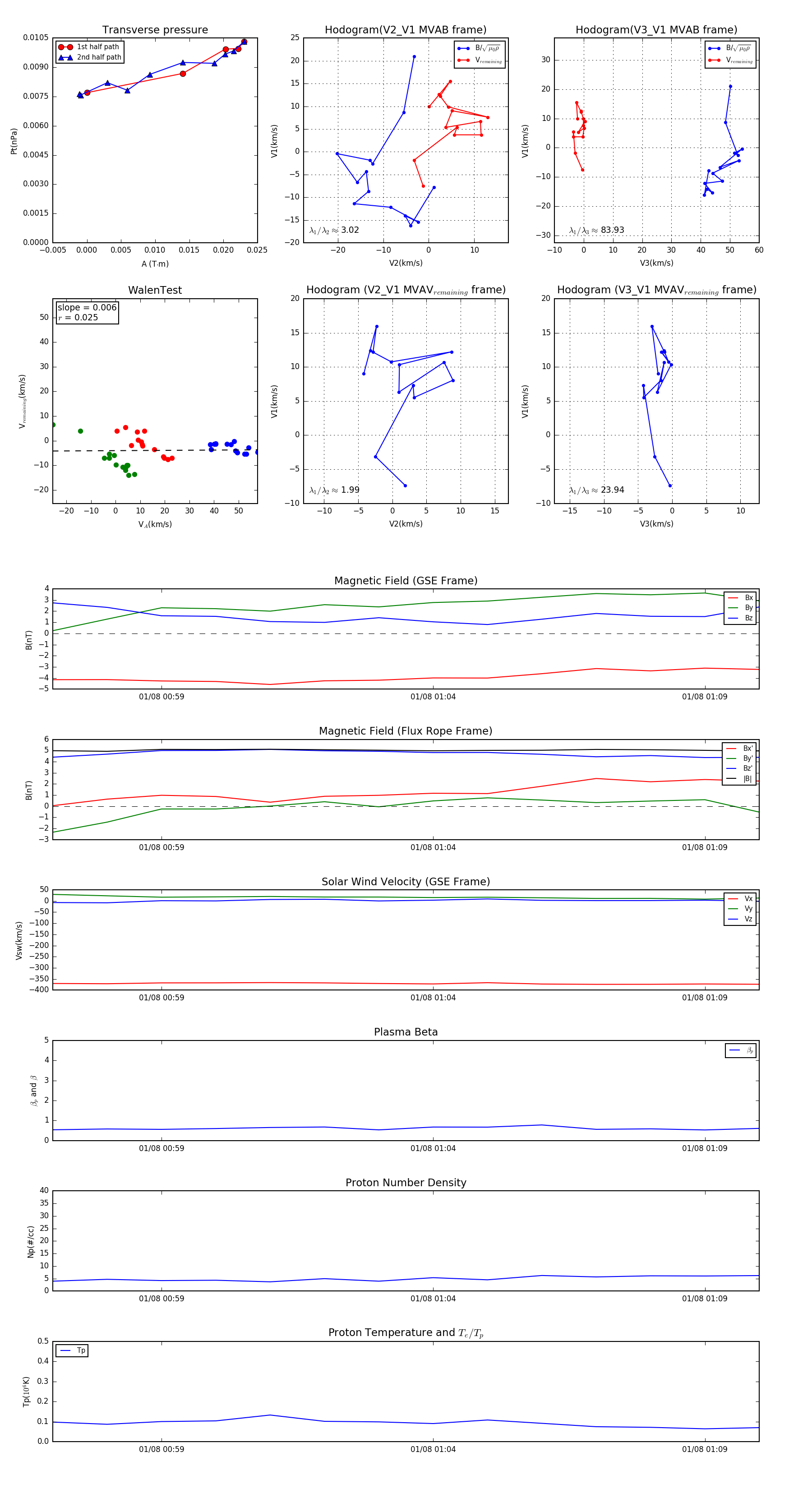
Flux Rope in 2006

Flux Rope Event 2006-01-08 00:57 ~ 2006-01-08 01:10 (14 minutes)


plot