HOME   LIST
‹–   –›

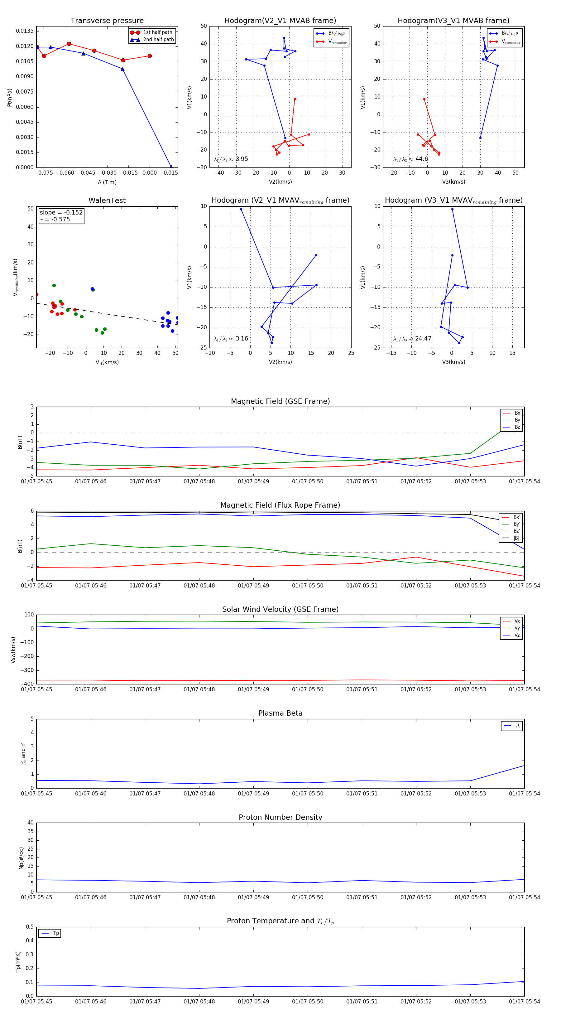
Flux Rope in 2006

Flux Rope Event 2006-01-07 05:45 ~ 2006-01-07 05:54 (10 minutes)


plot