HOME   LIST
‹–   –›

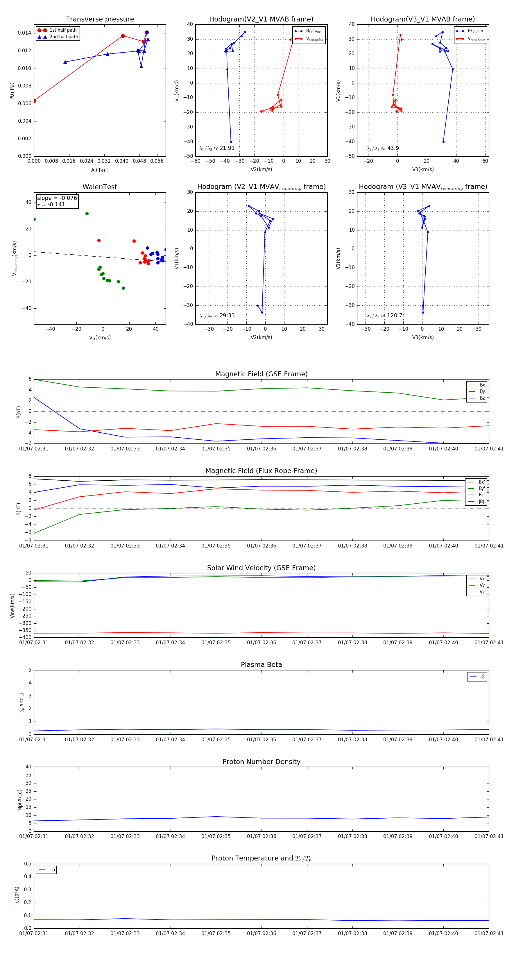
Flux Rope in 2006

Flux Rope Event 2006-01-07 02:31 ~ 2006-01-07 02:41 (11 minutes)


plot