HOME   LIST
‹–   –›

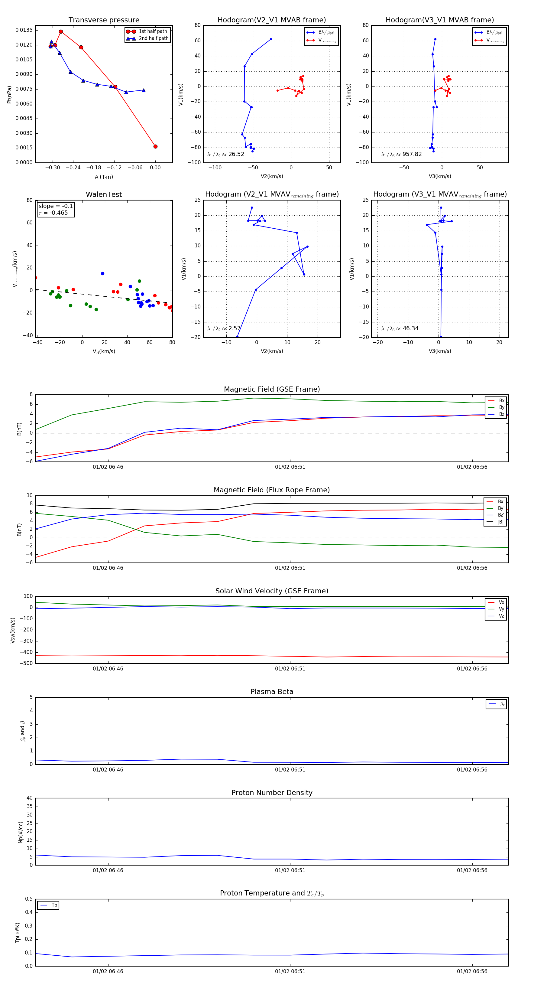
Flux Rope in 2006

Flux Rope Event 2006-01-02 06:44 ~ 2006-01-02 06:57 (14 minutes)


plot