HOME   LIST
‹–   –›

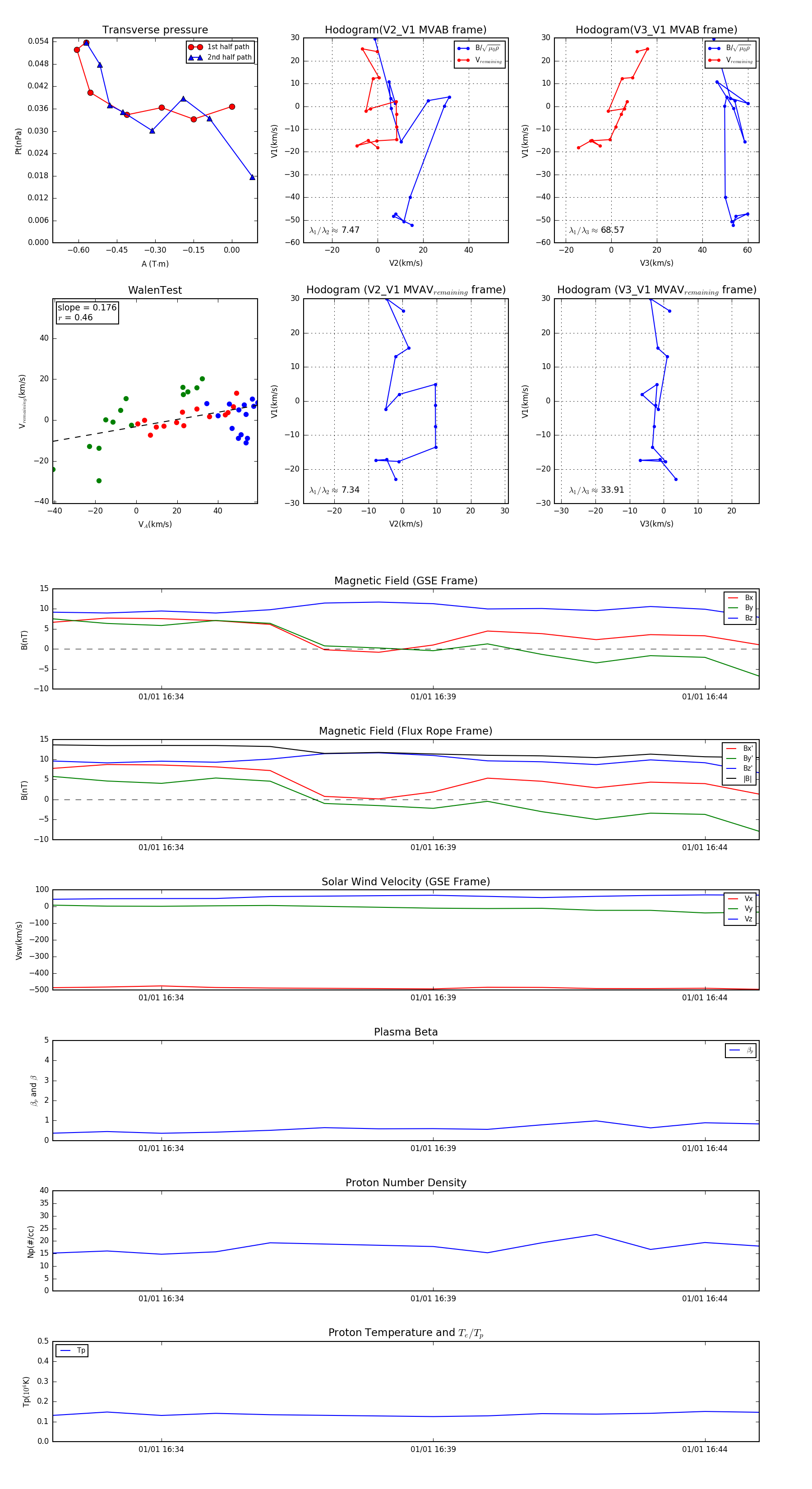
Flux Rope in 2006

Flux Rope Event 2006-01-01 16:32 ~ 2006-01-01 16:45 (14 minutes)


plot