HOME   LIST
‹–   –›

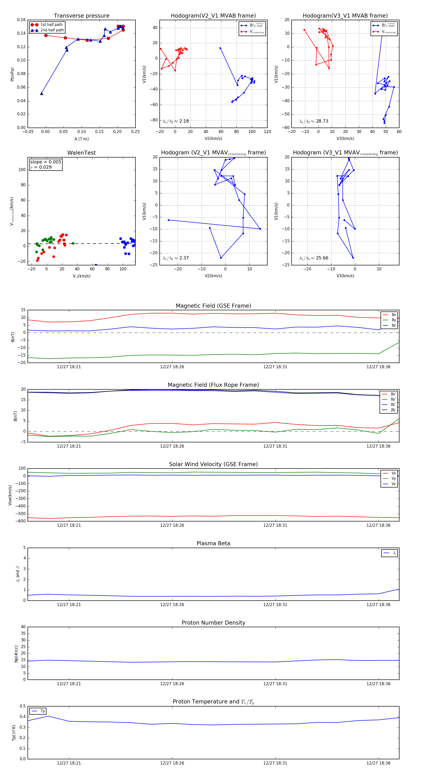
Flux Rope in 2005

Flux Rope Event 2005-12-27 18:19 ~ 2005-12-27 18:37 (19 minutes)


plot