HOME   LIST
‹–   –›

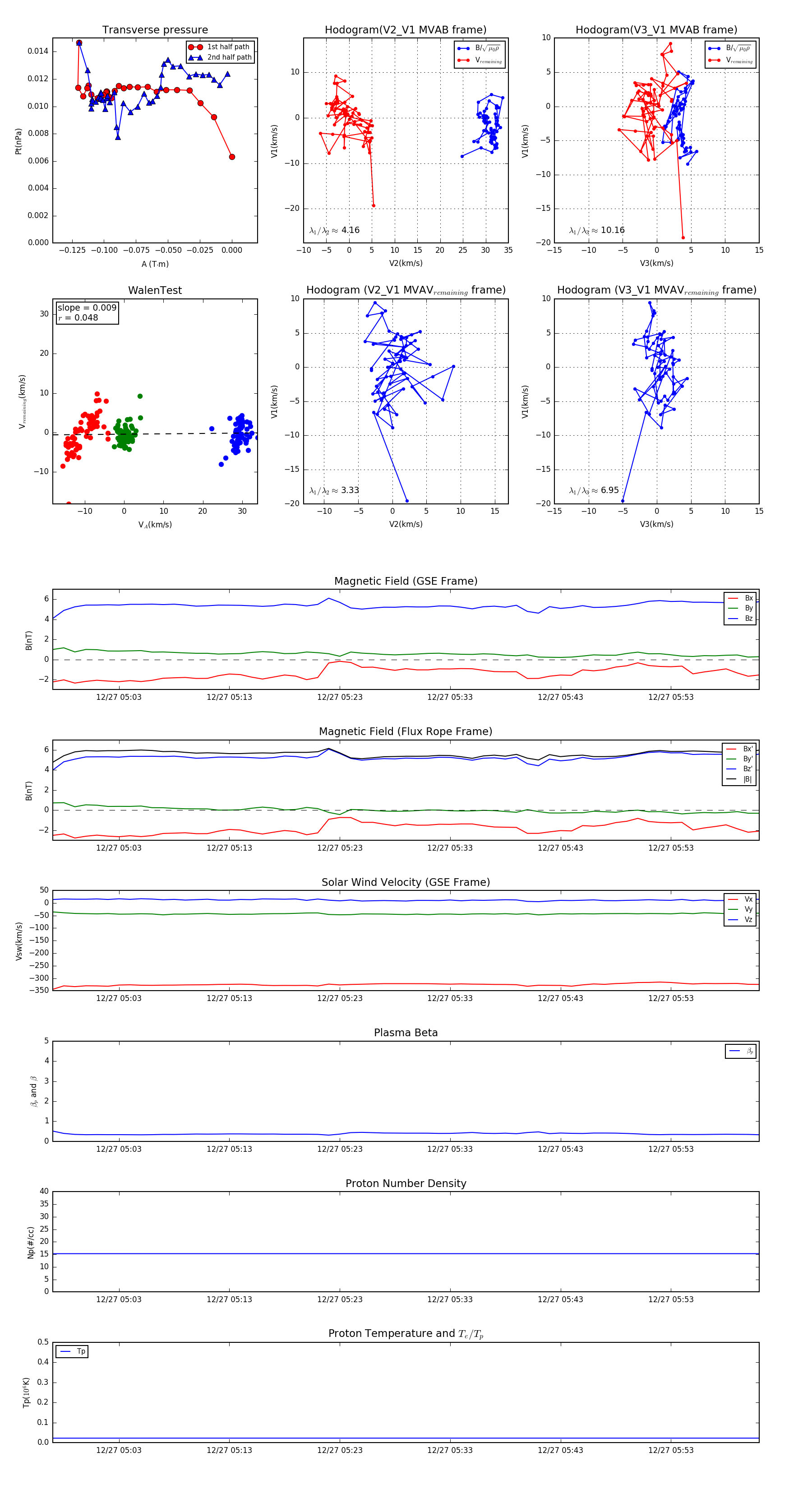
Flux Rope in 2005

Flux Rope Event 2005-12-27 04:57 ~ 2005-12-27 06:01 (65 minutes)


plot