HOME   LIST
‹–   –›

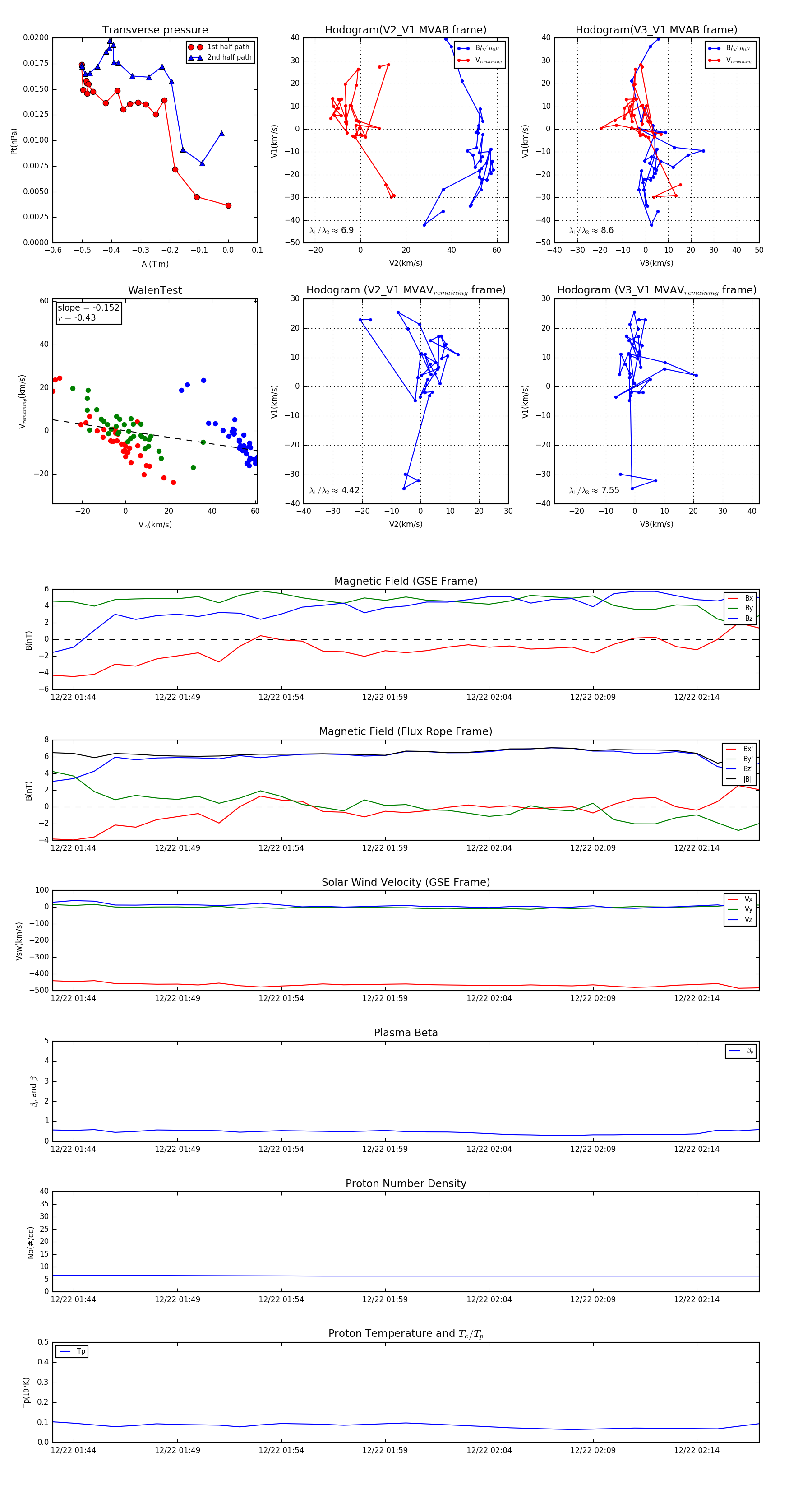
Flux Rope in 2005

Flux Rope Event 2005-12-22 01:43 ~ 2005-12-22 02:17 (35 minutes)


plot