HOME   LIST
‹–   –›

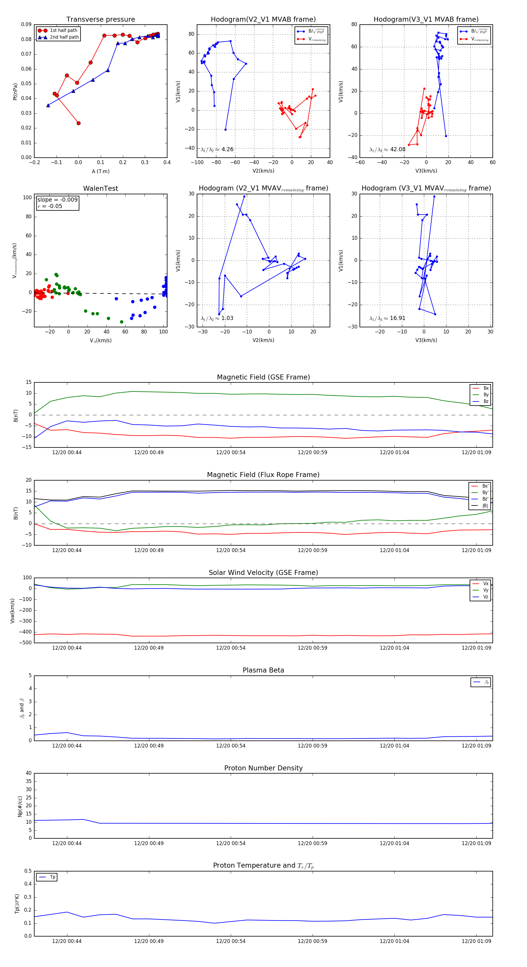
Flux Rope in 2005

Flux Rope Event 2005-12-20 00:42 ~ 2005-12-20 01:10 (29 minutes)


plot