HOME   LIST
‹–   –›

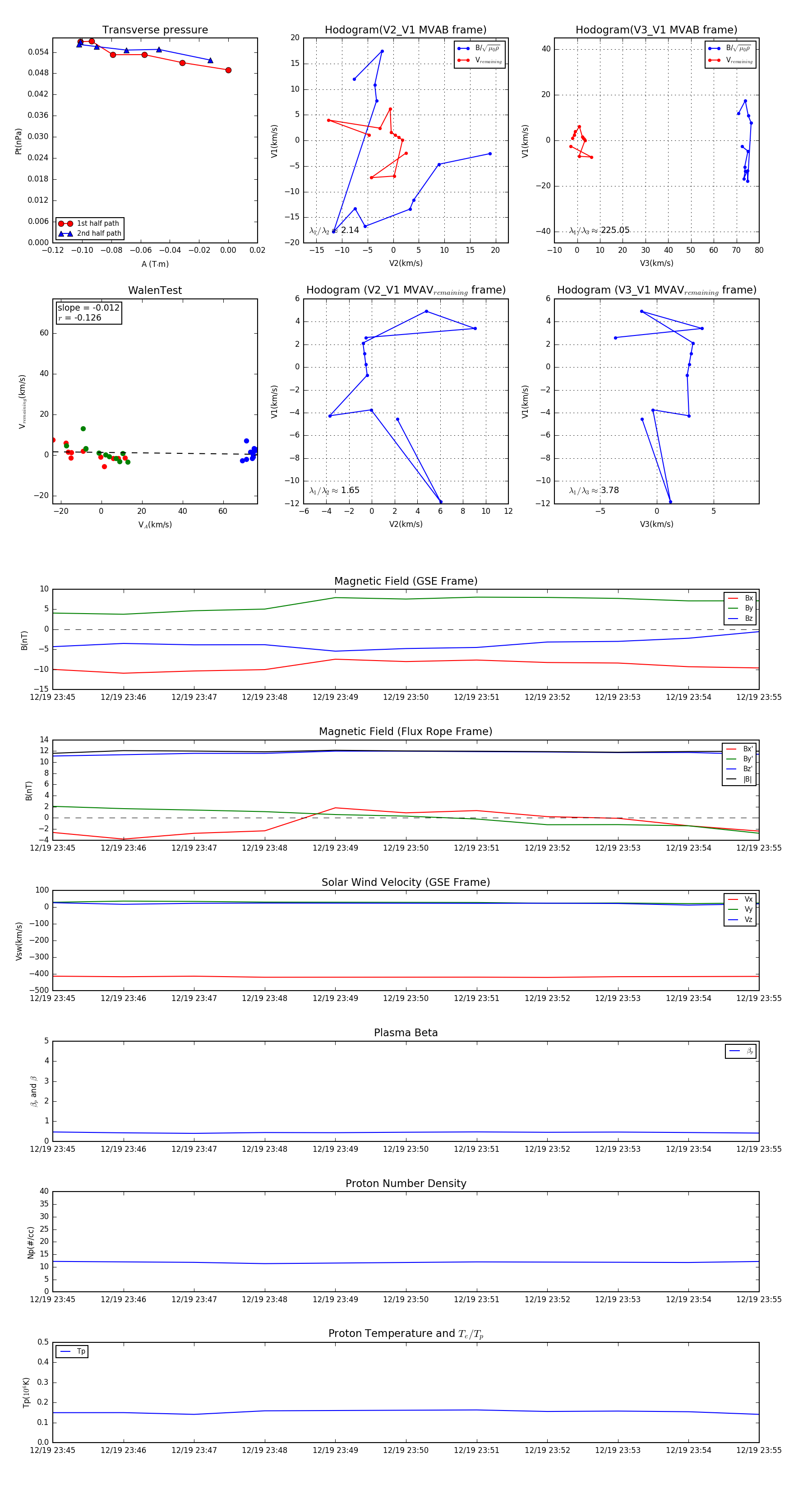
Flux Rope in 2005

Flux Rope Event 2005-12-19 23:45 ~ 2005-12-19 23:55 (11 minutes)


plot