HOME   LIST
‹–   –›

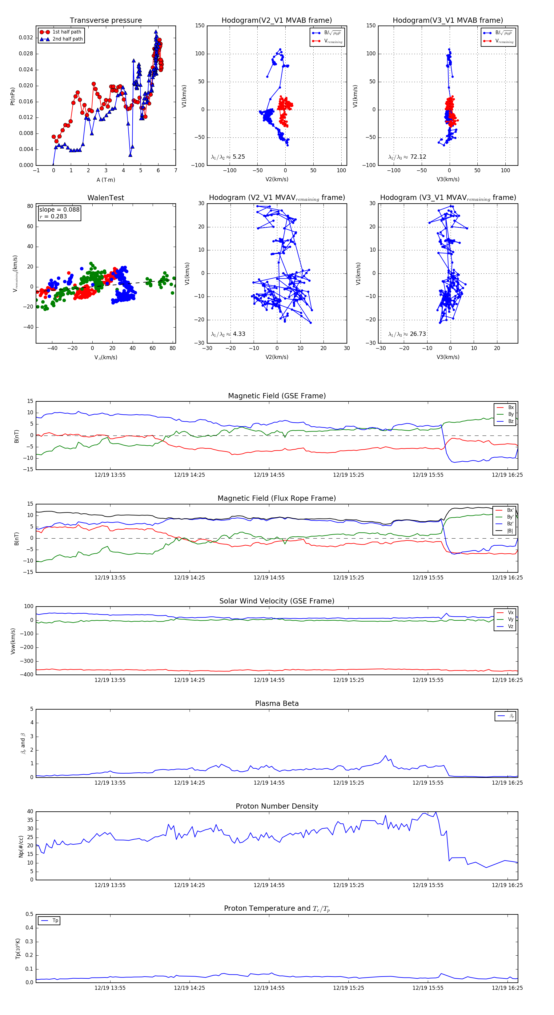
Flux Rope in 2005

Flux Rope Event 2005-12-19 13:27 ~ 2005-12-19 16:29 (183 minutes)


plot