HOME   LIST
‹–   –›

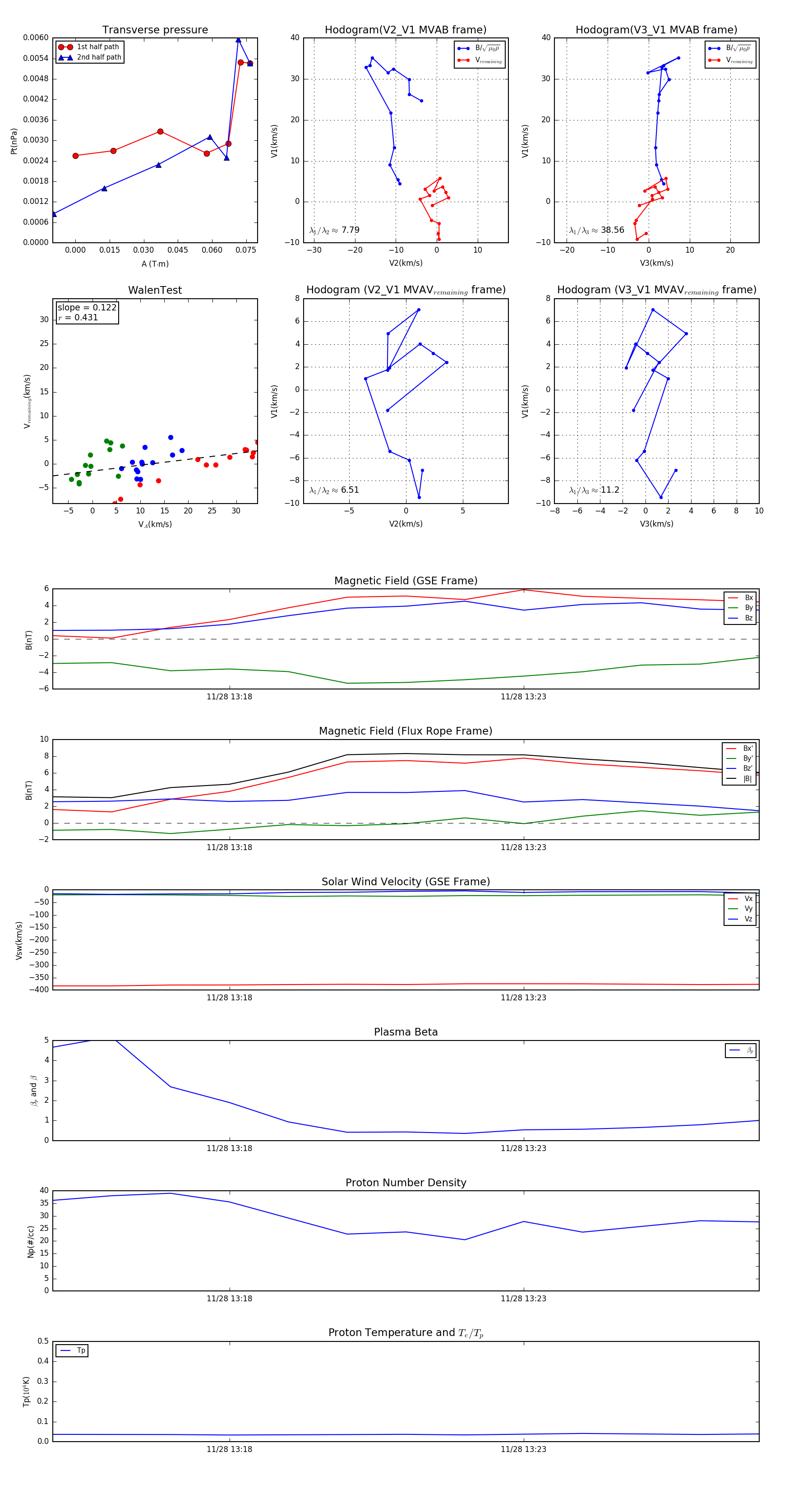
Flux Rope in 2005

Flux Rope Event 2005-11-28 13:15 ~ 2005-11-28 13:27 (13 minutes)


plot