HOME   LIST
‹–   –›

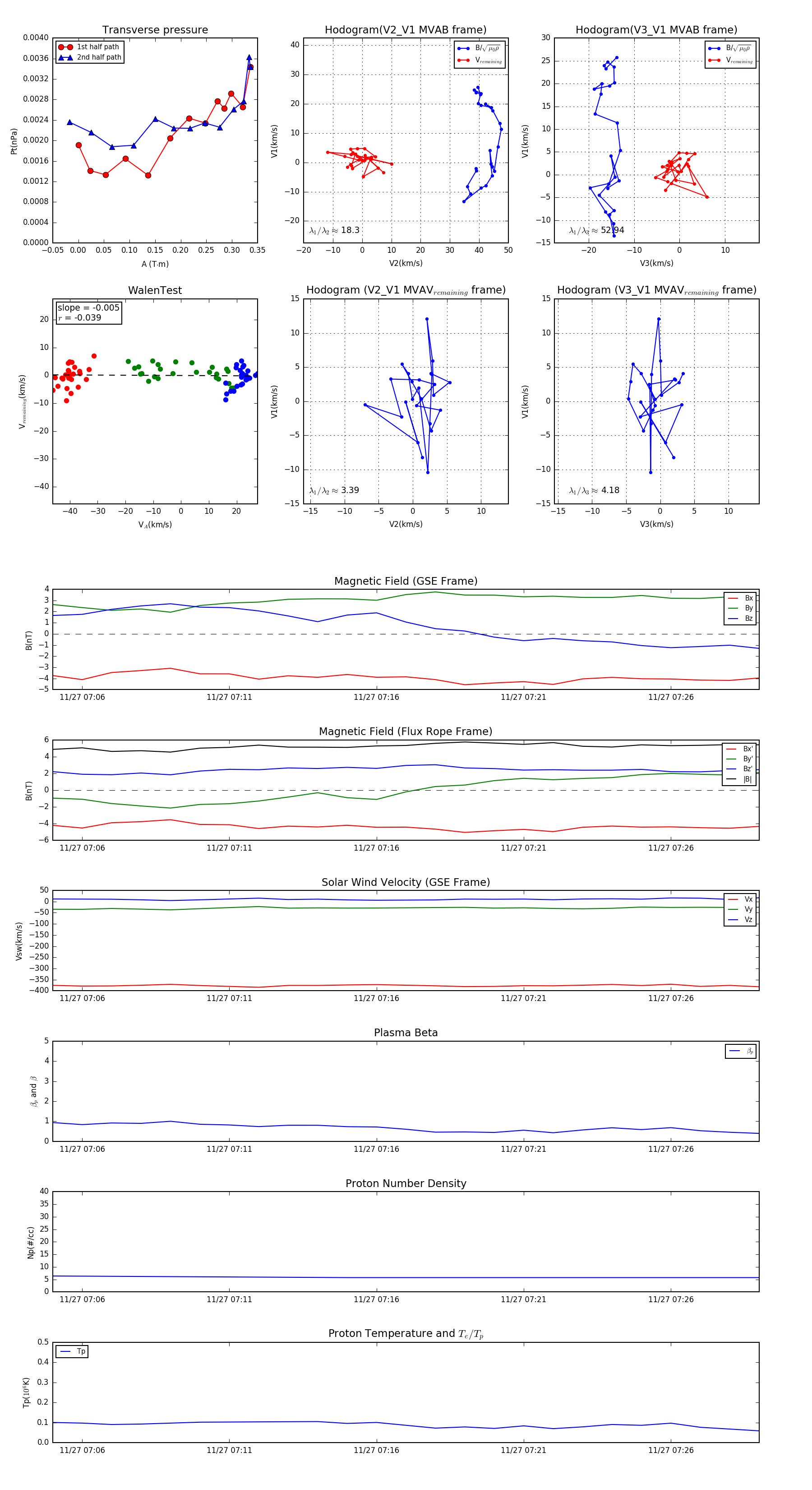
Flux Rope in 2005

Flux Rope Event 2005-11-27 07:05 ~ 2005-11-27 07:29 (25 minutes)


plot