HOME   LIST
‹–   –›

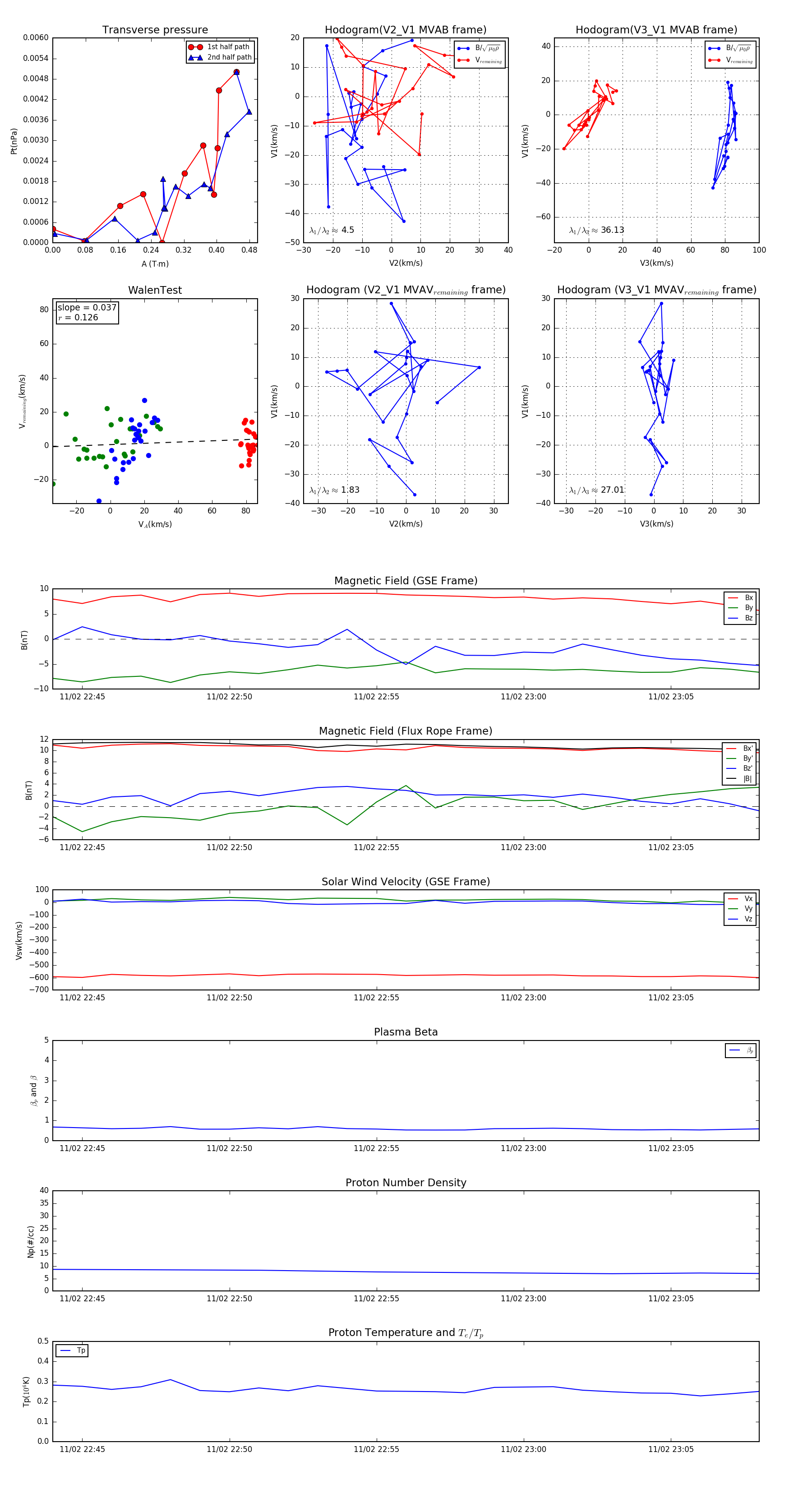
Flux Rope in 2005

Flux Rope Event 2005-11-02 22:44 ~ 2005-11-02 23:08 (25 minutes)


plot